拼多多上市以来,社交不断下滑。对拼多多假冒伪劣商品的声讨和嘲讽,已经成为媒体圈和网络上的一种“政治正确”。拼多多的成功只是单纯的偶然吗?本文拟从商业模式、产品定位与玩法、困难与失败三个方面对拼多多的模式进行简单分析。
 
 
拼多多的市值就像过山车一样。谁也猜不出明天是暴涨还是暴跌。但是品多多的模式是可以分析的,也是值得分析的。
一.商业模式
一个产品成功的前提是商业模式是否合理,是否有足够的成长空间空。拼多多以低价优惠为核心的策略需要解决三个问题:如何让商家愿意以极低的价格出售;如何找到买家的目标用户群;如何连接人和商品?以下逐一讨论:1.商人一方
拼多多成立发展的初期是在2015、2016年,电商领域开始倡导“消费升级”。不考虑这次消费升级运动对消费者的影响,对中小商家影响很大。B2C模式下的天猫和JD.COM对尾部小商家的支持有限,而淘宝尾部商家的生存空和利益越来越被侵占。这些在不断升级中被排挤、被清理出去的中小商家,就是拼多多早期商家的资源。商家逐渐聚集,新的中小商家不断进入。拼多多如何让这群商家愿意盈利?首先,这些商家大多是自产自销的小厂家或者和小厂家合作的低端卖家。所售商品多为“白牌商品”,即非品牌商品。如果中间流通环节少,中间成本低,非品牌商品没有品牌溢价。与市场上的品牌商品相比,价格要低得多。其次,这是一个新的平台,一个新的竞争机会,很多原来的腰尾商家有机会在这个平台上成为头部商家,而平台的低价策略必然会将其流量资源向低价商品倾斜,所以商家主动让利是新环境下最有效的竞争手段(相比其他平台,操作更复杂)。
而拼多多能给这些商家带来什么?上面提到的新平台和机会是一个方面。还有一点很关键。拼多多可以通过聚集消费者需求,实现对上游供应链一定程度的大规模定制。中小厂商生存的一大困难在于生产的不确定性:对市场信息的不了解使得他们很难准确确定自己需要生产什么样的商品,需要生产多少商品。产量的大幅波动也导致生产成本居高不下(比如生产线数量的增减,突然停止或启动,厂商生产资源的有效利用率极低)。拼多多聚集了消费者的需求,为中小厂商提供足够的需求信息。制造商可以据此对一定时期的生产资源进行合理规划。反过来,生产成本的降低又可以进一步降低价格,从而形成正循环。
2.用户端
一旦商家找到了,接下来要解决的问题就是如何找到用户。黄征对拼多多用户的理解是“价格敏感用户”。从两个角度考虑。首先是消费能力低的群体,典型的是三四线及以下的用户群体。同样,15-16年,智能手机在三四线城市以下快速普及,大量被包裹进移动互联网的下沉用户带来了一波巨大的未被充分利用的流量收益。这类群体人均可支配收入较低,对价格更敏感,追求性价比。随着拼多多的进一步发展,用户群体不再局限于“五环外”,一二线城市的用户比例逐渐增加。原因是大部分人对高品质商品的追求不会涵盖所有方面,而在某些场景下,低价商品极具吸引力(比如一个男生在数码产品上可能很奢侈,但在购买快消品时会追求低价)。低价商品的用户场景需求规模其实是巨大的。如果能低价买到靠谱的产品,一二线城市的用户也能成为产品的忠实用户。3.人与商品的联系
电子商务本质上是解决人和商品的连接问题。传统电商面临的购物场景和采用的导购方式大致可以分为以下几类:
 
 
目标明确,目标模糊,漫无目的的徘徊,更难满足需求。随着电商市场的逐渐饱和,如何更好地满足用户漫无目的的流浪需求,增加用户的使用时间,提高用户的下单率成为当务之急。除了一如既往的推广活动,依托千人个性化推荐算法搭建场景渠道,下大力气做视频图片等内容,细分用户场景诉求,精细化运营是包括淘宝、JD.COM在内的各大电商平台的努力方向。在这一点上,品多多的做法很不一样。如果说别的电商是用用户的兴趣和喜好来引导用户下单,品多多是用低价爆款来引导用户下单。只要低价的吸引力足够强,产品推荐精准性差的劣势就变得很小——用户的门槛足够低,跨过这个门槛需要满足的用户兴趣偏好足够简单。拼多多的基本导购方式大致如下:类目tab+商品推荐,通过类目tab进行简单的用户需求筛选,然后通过低价推荐商品促进用户的购买欲望。
二、产品设计和玩法
商业模式的合理性让拼多多找到了合适的发力点,但它的成功取决于产品本身的优秀品质。有趣的是,相对于一般电商的业务驱动特性,拼多多具有很强的产品驱动特性,出色的产品设计和玩法直接促成了它的成功。拼多多的产品定位是通过拼单让用户买到低价的优质商品。上面已经说明了,拼多多围绕低价爆款的策略,设计了品类+个性化产品推荐的特色。结合拼多多的核心玩法,拼多多一个用户在拼多多的基本购物流程应该是:首页——浏览类目标签页(或者点击底部的推荐图标)——浏览商品推荐列表——查看商品详情——启动拼多多——支付成功。我们来看看拼多多在这个过程中是如何引导用户的。
主页:
类别标签页:类别标签页是第二个类别下的产品推荐列表。没有过滤功能,用户所能做的就是不停地掉下去。
以上两个链接的主要目的是用简化的设计营造用户逛低价大卖场的场景感,吸引用户持续浏览商品推荐页面,最终吸引用户点击进入商家详情页。之后,页面设计的核心目的就是引导用户快速形成文档。
详细业务页面:
启动拼写:
拼多多的拼读列表既支持陌生人拼读列表,也支持好友拼读列表。陌生人下单的好处是可以很快搞定,但是产品更鼓励的方式是发起下单支付,然后和朋友圈的朋友一起玩下单。后者的目的是通过社交元素吸引更多的流量。
当然,值得一提的是,让拼多多脱颖而出(这也让它备受诟病)的应该是其在单拼主流之外的各种社交裂变游戏。
基本上特征可以概括为利用优惠和现金激励诱导用户分享,并在用户的社交关系链中不断传播,从而达到获取新用户、激活老用户的目的。
目前平台上有如下各种社交游戏:
援助、砍价、抽奖等活动规则简单明了,获取流量效果显著,被各大社交电商借鉴。帮免费群的利己属性太强,笔者怀疑其线上效果。这篇文章主要讲的是每天获取现金的游戏。
Android和iOS上每天领现金的活动是有一定区别的(价格歧视)。这里以iOS为例进行分析。基本业务流程如下:
 
 
作者打算从两个角度来讨论这个游戏:
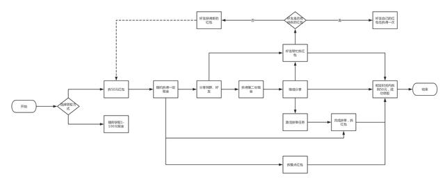
第一,多层次多维度的诱导社交分享。红包总量极大,需要用户多次分享才能满足要求。用户拆的第一笔量大(约占总量的40%),利用用户的兴奋快速引导分享,为用户拆第二笔量,持续的量形成持续的分享力。新用户多分钱,老用户少分钱,引导用户积极拉新。如果好友有红包活动,也可以获得金额互惠互利,引导用户互相分享,形成多向传播。如果没有给朋友发红包的活动,就给朋友发红包,形成新的交流。一个50元的红包可以形成一个巨大的分享链,最厉害的是,只有在满足条件的情况下,金额才是有效的——所以,持续的反馈和不愿下沉的成本,会让用户在启动之后,想尽办法完成任务(当然,任务链不要控制在用户忍耐的极限之外);如果用户没有完成任务,之前所有的分享对于平台来说都只是一件嫁衣——平台通过用户的分享免费获得一批流量。
二、各种游戏规则。不得不说这个分享链太长了。所以拼多多除了共享的主任务之外,还加入了一些分支任务。首先,把整个红包撕了。抢到红包,可以更快的完成任务。第二是抽奖。相对于开50元红包的难度,抽奖更容易中个折。第三,通过完成红包引导用户下单是平台的最终目的,手段(红包补贴)和目的(引导订单)的替换和相互促进也是有讲究的。
三。困境与断裂
拼多多的模式或许可以归为低价策略+社交裂变游戏。两人都成就了品多多,却也让品多多陷入了泥潭。困境之一:低价策略让拼多多选择接手低端供应链。接下来的假货、假货、劣质货问题,成了拼多多最深的痛。对于假货,平台可以采取严格审核、严厉处罚的方式进行整改;对于山寨货,可以整治和引导同步进行;但对于劣质商品,受制于中小商家的生产能力,不是平台借助一时之力就能快速解决的。这势必成为拼多多发展中的一个难题——淘宝曾经踩过的坑,拼多多是应该以同样的步伐再踩一次还是另辟蹊径?
困境二:依托微信巨大的流量利益,社交裂变游戏让拼多多的流量呈指数级飙升,但也存在隐患。首先,这些游戏还是以单边盈利为主,而不能实现互利。本质上,它们消耗的是发起者的社交货币,这些游戏的病毒式传播让很多用户深感不安。其次,它的玩法引入了很多游戏性的优点,但也带来了游戏性的一大缺点:难以保证长久的生命力。不断打赏对用户的吸引力会随着用户使用频率的增加而迅速下降。这迫使游戏的不断更新、迭代和创造,为用户创造新奇和可变的奖励。
黄征曾在演讲中表示,拼多多应该采用Costco+Disney的模式。如果笔者的理解正确,这两项正好可以对应以上两部分。所以品多多的破局也要寻求突破。
第一部分:通过C2B推动低端供应链升级。中小厂商的供应链是拼多多的根本,但也拖累了拼多多的进一步升级。掌握供应链是电商的核心护城河。打破拼多多的供应链,要努力发展C2B模式。所谓C2B,是指在消费端聚集消费者的需求后,供应商端的大规模定制。网易YEATION、小米有品、京造终极款也是如此。只有两种方法不同。这样一来,原来低端供应链的小厂商就可以在单品上做到最好。——这可以看做是拼多多独特的供应链赋能形式,也是拼多多引导中小厂商升级更合适的方式。在我看来,拼多多未来的主要供应链可能是一个或几个超强单品对应一个厂家的形式。当然,高端供应商和品牌的引进也要推进。但有阿里和JD.COM的大山在前面,以及它与主站的团玩方式的冲突,可能是一个很难解决的问题。
破局二:增加更多方向的玩法,削弱社交裂变的强度。随着产品覆盖面的增加,新产品的成本会越来越高。接下来,拼多多要多思考如何激活和留住用户。另一方面,社交裂变游戏大量消耗用户社交币,针对的是社交币价值较低的用户。但随着用户群体的扩大,如何满足社交货币价值高的用户群体的需求,也是一个值得思考的问题。多推出一些分享路径短的社交游戏,或者是弱分享、强调站内互动的游戏,或许是可行的。
本文由@成三堆原创发布。每个人都是产品经理。未经许可,禁止转载。
题图由作者提供。








