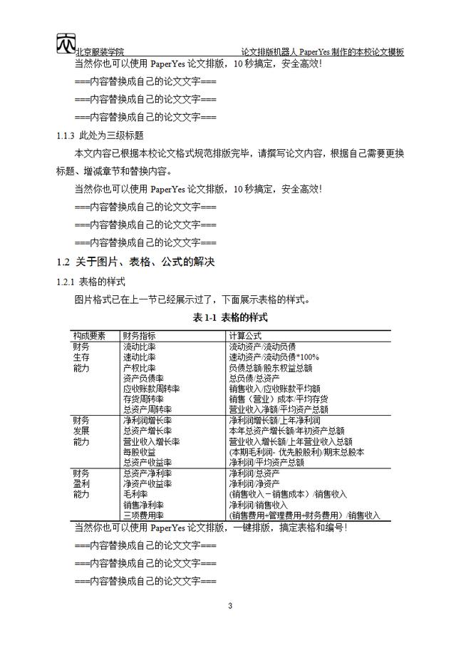
网上服装商城毕业论文(北京服装学院-本科-毕业论文格式模板范文) xiaoba 2022-04-20 14:14:02 网上服装商城 您可以还会对下面的文章感兴趣 网上服装商城管理信息系统(服装行业智能S2B2B电商平台赋能企业数字化转型,提速去库存化) 网上服装商城web(Web 3全解读:元宇宙一边去,现在科技大佬们最关心的只有它) 网上服装商城代码(三分钟搭建服装门店小程序!不用代码技术,小白快速制作) 网上服装商城毕业设计(韩国的服装设计专业) 相关文章: 2022款“普拉多”渲染图曝光,外观时尚感增强,新增3.5T汽油机-2022款普拉多价格 丰田“普拉多”70周年纪念版上线!搭载4.0V6引擎,售价将超70万_2022年普拉多售价多少 新车 | 丰田普拉多“延迟退休”,8月推新款,换代车型或遥遥无期-新款普拉多2022款多少钱 乘数理论(经济学这门课如何讲好“思想政治教育”内容?) 乘数公式(人教版二年级上册数学第四单元《表内乘法一》) 乘数效应(“东数西算”将释放算力资源“乘数效应”) 乘数和被乘数(现在小学老师都不教被乘数了吗,取消了?) 乘数和因数的区别(二年级乘法辅导,要不要区分被乘数和乘数?)