晚报齐鲁一点记者刘飞跃
记者从济南公交获悉,4月28日,济南公交推出济南NFC泉城通,0元开通,公交、地铁车费支付均可手机完成。
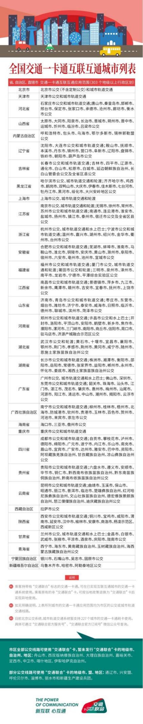
NFC全成通卡利用手机NFC芯片的交互能力,将手机模拟成真实的交通卡,支持在线开卡和在线充值,手机无需上网信息屏即可刷卡乘车。NFC全成通卡可在全国一卡通互联互通的城市使用,一卡可在全国300+城市公交使用。
NFC泉城通卡提供与实体泉城通卡相同的优惠。在济南乘坐2元及以下公交线路可享受8折优惠,2小时内换乘可享受6折优惠。3元及以上公交线路8折,K301、K302 9折,无换乘优惠;享受城铁八折优惠。
据济南公交工作人员介绍,此次推出的手机品牌有华为、VIVO、华米(可穿戴设备)。后期,济南公交将继续协调其他手机厂商的开发和测试工作,计划在下半年推出苹果、OPPO、小米等支持NFC的手机品牌。届时,市民驾车出行将更加方便。
目前NFC全成通卡支持机型和详细开卡流程都在这里,拿出手机试试吧!
一、华为手机(华为:华为P40系列、华为P30系列、华为P20系列、华为P10系列、华为Mate 40系列、华为Mate 30系列、华为Mate 20系列、华为Mate 10系列、华为Mate 9系列、华为Nova 8、华为Nova 8 Pro、华为Nova 7、华为Nova 7 Pro、华为nova 5 Pro、华为nova 6 5G、华为Nova 5 Pro、华为Nova 2S、华为Mate X、华为Mate Xs、华为Mate X2、华为Mate RS荣耀:荣耀V40、荣耀V30、荣耀V30 Pro、荣耀V20、荣耀V10、荣耀V9、荣耀V8(全网通版)、荣耀Magic 2、荣耀Note10、荣耀30、荣耀30 Pro、荣耀30 Pro+、荣耀20(非青春版)、荣耀20 Pro、荣耀10(非青春版)
华为Wear:华为手表GT 2 Pro、华为手表GT 2保时捷版、华为手表GT 2 Pro心电图款、华为手表FIT、华为手环6(NFC版)、荣耀手表GS Pro、荣耀手表ES、荣耀手环6(NFC版)、华为儿童手表4X。目前仅支持通过中国大陆官方发货渠道购买的设备)。

二。vivo手机(vivo X30型号:V1938CA、V1938CT、iqoo3型号:V1955A、iQOO Z1型号:V1986A、vivo X50 Pro+型号:V2011A、vivo S7型号:V2020A、iQOO 3型号IQOO 5型号:V2024A、vivo X60型号:V2085A、vivo X60 pro型号:V2047A、vivo X60 Pro+型号:V2056A、vivo iQOO
三。华米(可穿戴设备)(首批机型:Amazfit GTS2 mini、Amazfit Pop、Amazfit Pop Pro。其他机型会陆续适配支持;“Zepp”App更新至最新版本,手表更新至最新固件后即可使用。)
(注:NFC全成通卡具体支持的城市列表,请点击下方https://mp.weixin.qq.com/s/gmuFTjr9tKgUV-GOoNQxMA链接)
找记者,求报道,求帮助,各大应用市场下载“齐鲁一点”app或搜索微信小程序“一点资讯站”,全省600多家主流媒体记者在线等你报道!








