(文章原标题:影视行业会计与税务处理来源:高教授工作室)
影视作品包括电影、电视剧、网剧等。从剧本到制作、发行、宣传、播出,上下游产业链涉及主体众多。本文以电影为例,根据广电总局电影局《关于促进电影制作、发行、放映协调发展的指导意见》等行政法规,结合企业会计准则、电影企业会计核算办法及相关税收规定,分析电影产业链相关法律主体的会计核算和税务处理。
01 电影行业产业链简述目前电影产业链涉及的相关主体如下图所示:
描述:
1.制片人:从事电影制作的企业,整合资本、演员、剧本等要素,制作一部电影,投放市场。比如中影、上影、华谊、小马奔腾等等。
2.发行方:指以分账、买断、代理等方式取得国内外电影发行权的企业。,并在规定的期限和范围内从事为放映企业或电视台、互联网等播出/反射单位提供电影拷贝、播放磁带(硬盘、光盘)、网络传输等经营活动。出版商也可以作为中间商向生产商收取代理费。比如中影、华夏、保利博纳,目前都是大型发行商。
3.影院:依托几家影院,对各连锁影院实行统一品牌、统一排片、统一运营、统一管理的机构。比如万达院线,中影星美等。
4.电影衍生产品:又称后电影产品,主要包括电影人物模型、玩具、游戏、电影基地、主题公园、互联网影视投融资平台等。
5.分账制:目前是电影行业常见的利润分配方式,即扣除5%的国家电影产业发展专项资金和相关税费后,剩余部分在制片方、发行方、院线和放映方(影院)之间进行分配,通常是制片公司37%-39%,发行公司4%-6%,院线和影院5%-7%。而且根据广电总局电影局《关于促进电影制作、发行、放映协调发展的指导意见》(影字[2011]992号)“原则上电影首轮放映的院线份额不得超过50%”。
02 会计与税务处理1个生产者
电影制片人的收入主要包括电影发行收入、广告收入和电影衍生收入。电影制片人拍摄的电影可以卖给发行商,由发行商授权在播出单位(如影院)播放;也可以向发行方支付频道代理费,由制作方直接授权播出单位播放。根据销售服务、不动产、无形资产附注中的“广播电影电视节目(作品)发行服务”,是指向电影院、广播电台、电视台、网站等单位和个人发行广播电影电视节目(作品),转让体育赛事等活动的报道和转播权的经营活动。制片方取得的影视作品发行收入统一按“广播电影电视节目”
从生产者取得的广告收入中,按“广告服务”计提销项税和文化建设费。
电影衍生产品的收入主要包括以下几项:一是以电影角色和主题开发的玩具和游戏,对此卖方(开发商)在销售收入中计提销项税;第二,影视基地,主题公园等等。影视基地和主题公园的举办者,对基地旅游收入和公园门票收入计提销项税;三是互联网影视投资平台。随着互联网金融的发展,互联网影视投资平台也以其新颖独特的模式受到投资者的青睐,如阿里的娱乐宝产品,投资者通过娱乐宝平台投资电影,预期年化收益率至少100元即可达到7%,还可以享受会见明星、获得电影首映门票、分享电影故事等。对于娱乐宝等类似的投融资平台,电商平台本身只对提供综合信息技术服务的收入计提销项税。
关于印发:《通知》(财政部2013年第17号)规定,电影企业制作成本是指企业在电影制作、配音、印刷等生产过程中发生的各项费用,包括剧本费、演职人员报酬、胶片和磁带费、化妆费、道具费、布景费、场租费、剪接费、印刷费等。
2联合生产
根据《电影企业会计核算办法》,联合摄制电影是指企业与其他投资者共同投资(包括现金、劳务、货物或在广告时间内定价等)的电影制作业务。)以风险共担或融资为目的,按照各自的投资比例或合同约定分享利益、共担风险。一方面,合拍片的合作模式不是股权投资,投资标的是影视作品而不是股权,因此不同于一般的公司合资;另一方面,投资者和生产者分担风险。如果项目失败,双方分担损失,所以不属于债权投资。合拍片制作方和投资方的会计和税务处理分析如下:
合拍有两种合作模式。第一种模式是双方按投资比例共同拥有版权,分摊成本和收益。投资人通过将自己的版权股份转让给制作人的方式退出投资,获得投资收益或亏损。一般来说,版权转让的款项多为分期付款;第二种模式,双方按投资比例共同出资,所有版权归制作方,投资方按投资比例分享版权相关收益。影视作品收入主要包括出售或发行收入的销售收入、广告收入和分账结算获得的衍生收入(通常扣除渠道代理费)。
在合作生产方式下,成本收益的核算一般由生产者进行,生产者收到的投资款通过“预付生产款”和“存货——折让”科目进行核算。属于投资者的收入和成本,由投资者通过“预付生产款”、“库存商品”、“主营业务收入”等科目核算。
比如一部电影作品的制作成本为1亿元(均取得增值税专用发票,其中16%税率为4000万元,6%税率为6000万元),协议约定制作方和投资方8: 2出资,制作方(甲方)出资8000万元,投资方(乙方)出资2000万元。甲方共获得30000万元的分配收益,乙方应按出资比例分享6000万元(30000×20%)的收益。
01双方按出资比例共同拥有著作权。
乙方出资2000万元委托甲方制作并获得这部电影20%的版权,乙方收回的6000万元应视为20%版权转让所得。
(1)甲方的会计处理
①接受投资资金
借:银行存款2000万元
借款:前期制作费1886.79万元(2000年1月6日)
应交税金-应交增值税-销项税额113.21万元(2000/1.06×6%)
②生产过程
借:生产成本9108.66万元。
应交税金-应交增值税-进项税额891.34万元(4000/1.16×16%+6000/1.06×6%)
贷款:银行存款1亿元
结转生产成本:
借:股票9108.66万元。
贷款:生产成本9108.66万元。

借:预借1886.79万元用于生产。
贷:存货-存货跌价准备1886.79万元。
③甲方分期向乙方支付购买版权的对价。
借:库存商品5660.38万元
应交税费-应交增值税-进项税额339.62万元(6000/1.06×6%)
贷款:银行存款6000万元
④甲方获得3亿元发行收入。
借:银行存款3亿元
贷款:主营业务收入28301.89万元。
应交税金-应交增值税-销项税额1698.11万元。
结转成本:
借:主营业务成本12882.25万元。
存货-存货跌价准备1886.79万元。
贷款:库存商品14769.04万元(9108.66+5660.38)
需要注意的是,由于分销收入来自众多的媒体客户,甲方应逐一确认销售收入。同时,根据比例原则,成本的结转可以采用计划收入比例法、零毛利法和固定比例法。采用零毛利法时,如果取得的收益大于剩余成本,应一次性结转剩余成本;如果预计在成本结转期内,该片的存货成本不能全部转售,剩余成本应在到期前的最后一次结转时结转为销售成本。
如果通过变卖的方式将版权转让给发行公司或播出平台,应一次性确认收入,并扣除所有成本。
(2)乙方的会计处理
①投资款的支付
借:生产预付款1886.79万元(2000年1月6日)
应交税费-应交增值税-进项税额113.21万元(2000/1.06×6%)
贷款:银行存款2000万元
完成制作,付清最后一笔投资,将“预付制作款”转入“库存商品-版权”。
借:库存商品-版权1886.79万元
贷款:生产预付款1886.79万元。
②乙方从甲方获得分配收益
借:银行存款6000万元
贷款:主营业务收入5660.38万元。
应交税金-应交增值税-销项税额339.62万元(6000/1.06×6%)
借:主营业务成本1886.79万元。
贷款:存货-版权1886.79万元
乙方应按本合同约定的收益结算时间确认收益分成。乙方作为共同投资方,收益的实现原则与甲方相同,因此投资成本的结转也应参照制作方进行会计处理。
制片人拥有所有版权。
该模式下双方的会计和税务处理与上一模式相同,此处不再赘述。增值税方面,根据联合制作协议,投资方不拥有版权,而是按照出资比例分享收益。可见,投资方虽然不拥有版权,但拥有收益权。既然生产者的收益应该与投资者分享,那么支付给投资者的收益就应该属于生产者的成本。当投资者的收益全部收回时,投资者的收益权终止。
销售服务、房地产及无形资产注释》(财税[2016]36号)“销售无形资产,是指转移无形资产所有权或者使用权的经营活动。无形资产是指没有实物形态但能带来经济利益的资产,包括技术、商标、版权、商誉、自然资源使用权和其他权益性无形资产。其他股权类无形资产,包括基础设施资产经营权、公共事业特许经营权、配额、经营权(包括特许经营权、连锁经营权等经营权)、分配权、代理权、会员权、席位权、网络游戏虚拟道具、域名、姓名权、肖像权、冠名权、转让费等。”根据该规定,应当以投资人的出资作为购买影视作品收益权的对价,由制作方按照“销售无形资产-其他权益类无形资产”项目计提销项税额,适用税率为6%。生产商会给投资方开具增值税专用发票,生产商作为库存商品预留。投资者转让收益权取得的收入,应当作为生产者的经营成本,由投资者按照“销售无形资产——其他权益类无形资产”项目计提销项税额,并向生产者开具增值税专用发票。
3影视策划
制作公司往往会聘请影视咨询公司提供创意服务和宣传策划服务协议。服务包括为制片方寻找和推荐艺人并负责艺人形象策划、角色定位策划、提供其他创意策划、指导和管理整体策划、电影上映前的宣传和策划等。策划费通常按照影视作品收入(收入-制作成本)的一定比例收取,也可以是固定金额。策划方案给制作者造成损失的,策划人应当承担相应的赔偿责任。为此,制作方会要求策划方支付高额履约保证金。如果项目失败,甲方将从履约保证金中扣除策划人承担的损失,剩余部分返还给策划人。策划人取得的咨询费收入,应按“咨询服务”计算销项税额。
4委托拍摄
制片方委托其他单位提供拍摄服务,产生的服务费计入制作成本。根据《销售服务、房地产及无形资产附注》,“制作广播电视节目(作品)”的服务,是指制作专题节目、专栏、综艺节目、体育、漫画、广播剧、电视剧、电影等广播电视节目及作品的服务。包括与广播影视节目、作品相关的具体经营活动,如策划、剪辑、拍摄、录制、音视频文字及图片素材制作、场景布置、后期剪辑、翻译(编译)、字幕制作、片头、片尾、电影制作、特效制作、影片修复、编目、确认等。,受委托为制作方提供影视制作服务,按“广播电影电视服务”征收增值税,适用。
5电影播放
根据销售服务、房地产及无形资产附注中的“广播电影电视节目(作品)播放服务”,是指在电影院、剧院、录像厅等场所播放广播电影电视节目(作品),通过广播、电视、卫星通信、互联网、有线电视等无线或有线设备播放广播电影电视节目(作品)的经营活动。从事电影放映服务的增值税一般纳税人,也可以选择简易计税方法,按照3%的税率计算增值税。
6位艺人和经纪公司
导演、制片人、编剧、演员等电影核心人力资源包括员工制和非员工制。员工制下,工资薪金顾名思义是发放的;非员工制主要有两种运作模式,一种是艺人或艺人注册企业(法人企业或个人独资企业)直接与公司签订协议,另一种是艺人所在的经纪公司与制作方签订服务协议,再由经纪公司与艺人或艺人注册企业签订服务协议。
员工制下,生产者直接支付给个人的,不属于增值税征税范围,不缴纳增值税,但涉及个人所得税。根据《中华人民共和国国家税务总局关于影视演职人员个人所得税问题的批复》(国税函〔1997〕385号),电影制片厂导演、演职人员参加本单位影视拍摄取得的报酬,按“工资、薪金所得”税目征收个人所得税;电影制片厂临时聘用非电影导演、演职人员拍摄电影、电视片的,其取得的报酬按照“劳务报酬所得”的应税项目征收个人所得税。此外,《中华人民共和国国家税务总局关于剧本使用费征收个人所得税的通知》(国税发〔2002〕52号)规定,“对剧本作者从电影、电视剧制作单位取得的剧本使用费,不再区分剧本使用者是否是其工作单位,统一按照稿酬所得项目征收个人所得税。”《中华人民共和国国家税务总局关于发布个人所得税申报表的公告》(中华人民共和国国家税务总局公告2013年第21号)附件《个人所得税自行申报表(表格A)》中规定:“允许从特许权使用费中扣除的税款,是指在提供优惠过程中发生的代理费及相关税费”。
在非员工制下,无论什么模式,艺人、艺人企业、经纪公司的收入都需要缴纳增值税。所得税方面,个人独资企业的所有者按“营业收入”缴纳个人所得税,公司制企业的利润及其股东取得的股息分别缴纳企业所得税和“利息、股息、红利所得”个人所得税。
境外导演或艺人以个人名义与工作室签订合同提供相关劳务,根据《中华人民共和国个人所得税法实施细则》第七条规定,属于来自中国境内的所得,工作室在向其支付费用时,必须代扣代缴“劳务报酬所得”的增值税和个人所得税。需要注意的是,独立个人服务和非独立个人服务条款不适用于艺人活动的税收协议。外国艺术家在中国境内从事个人活动(艺术家活动包括舞台、影视、音乐等各种艺术形式的艺术家表演的活动。),而且不管在国内待多久,或者艺人的活动收入有没有被别人收走,比如经纪人,俱乐部公司等。中国有权根据国内税法对他们的收入征税。具体实施办法参见《中华人民共和国国家税务总局关于税收协定执行若干问题的公告》(中华人民共和国国家税务总局公告2018年第11号)第四条。
7发行者
发行方从制片方买断版权,出售电影发行权、放映权、转播权、网络传播权等获得的各种收入。,应按“广播电影电视节目(作品)发行服务”征收销项税,发行人在电影发行过程中取得的各类广告收入,应按“广告服务”征收销项税和文化建设费。发行人提供渠道代理服务的,应按“经纪代理服务”计提销项税。
8电影院
目前影院多以公司形式存在,如万达电影院线有限公司、中影星美电影院线有限公司,影院收入主要包括票房收入、广告服务收入、特许经营收入等。影院不提供播放服务,但为其子公司(影院)提供品牌和运营管理服务,销项税按“企业管理服务”计提。随着单屏票房持续增长并接近饱和,各大院线通过发展加盟商进行扩张。因此,院线向加盟商收取的加盟费按“销售无形资产-其他权益类无形资产”在销项税额中扣除。
9电影院
电影院提供放映服务取得的票房收入,一律按“广播电影电视节目(作品)播放服务”抵扣销项税额。影院从电影票房收入中提取和上缴的民族电影事业发展专项资金不得从销售额中扣除。院线分配给制片方、发行方和院线的票房收入,应由制片方、发行方和院线开具发票,院线作为营业成本处理。
实践中,电影票在影院往往以电影卡和电影券的方式预售。根据电影企业会计核算办法,预售收入先记入“预收账款”科目,待卡券持有者兑换电影票时确认收入,相关款项结转。售出的卡券到期后,未用于电影票的卡券收入应全部转入当期主营业务收入。
广电总局电影局《关于促进电影制作发行放映协调发展的指导意见》(子婴[2011]992号)明确:“为规范影院广告放映管理,提高电影广告管理能力,在制作发行放映利益调整到合理水平后,影院广告放映经营权逐步回归影院,制片方不再经营贴片广告”。现在电影院基本都是由影院组织放映广告,其广告收入要按照“广告服务”来计算,同时还要缴纳文化建设费。
电影院销售、场地租赁等其他收入按“销售货物”和“房地产经营租赁”征收增值税。
10网上售票员
在线电影票越来越受到消费者的青睐。微信电影票、grava生活网等常见的网络售票,不仅操作方便,而且价格优惠。网络售票员根据销售业绩取得的代理服务费收入,应按“经纪代理服务”计算并作为销项税额扣除。
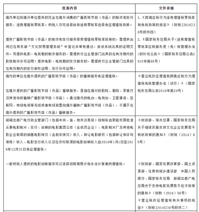
03税收优惠
近年来,国家一直在大力扶持文化创意产业、广播影视产业。现将电影产业相关税收优惠政策梳理如下:








