原创 刘晓博
2022年5月17日一大早,楼市再爆大新闻:
作为强二线城市之冠、一线城市新的最有力竞争者的杭州,也大幅松绑楼市了。
杭州住房保障和房产管理局在官网发布了《关于进一步促进房地产市场平稳健康发展的通知》,宣布了一系列楼市新政(下图):

杭州楼市新政的核心内容是:
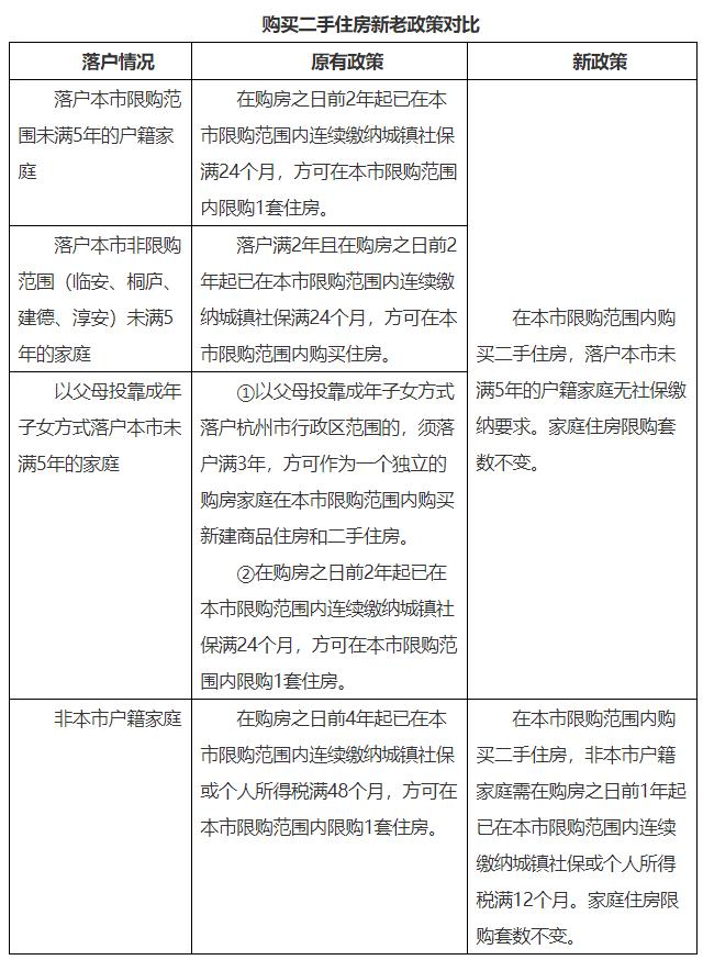
1、在本市限购范围内购买二手住房,落户本市未满5年的户籍家庭无社保缴纳要求;非本市户籍家庭需在购房之日前1年起已在本市限购范围内连续缴纳城镇社保或个人所得税满12个月。
2、本市限购范围内,个人转让家庭唯一住房,增值税征免年限由5年调整到2年。
3、符合条件的三孩家庭,在本市限购范围内限购的住房套数增加1套;报名参加新建商品住房公开摇号销售时,参照“无房家庭”优先摇号。
这几条政策的含金量都非常大。
以前,即便你落户杭州,也需要2年社保才能买房(新房、二手房);现在,落户(即便落户在非限购区域)即可买限购区域的二手房。但买新房仍然要落户+2年社保(如果无社保,仍然需要落户5年)。
对于外地人(无杭州户籍),之前买房需要4年社保。现在买二手房只需1年社保(或个税);买新房仍然4年社保。
三孩家庭限购区域可以多买1套,而且优先打新。个人转让家庭唯一住房,增值税征免年限由5年调整到2年。
下图是杭州官方公布的,购买二手房新老政策对比。

杭州这次楼市新政,有两大特点:第一,力度比较大;第二,非常有技巧。
杭州的新房限价比较严格,新建住宅某种程度上带有“保障房”的性质,打到一套新房,往往有上百万、甚至上千万的账面盈利。这样做的好处是:第一,显示了政府调控力度大,落实了房住不炒;第二,加快了新房去库存。
杭州最近几年来,土地出让量几乎都是全国第一或者第二,杭州4年卖地收入超过1万亿(下图),为杭州跨越式发展创造了条件。

土地出让量大,就涉及到一个去化周期的问题。通过限价,让新房价格低于二手房,可以加快新房去化,并向民间让利,是一个高招。
所以,杭州楼市整体上是一个快周转模式,而其他城市只有开发商这样做,杭州是全产业链条都如此。
此次杭州的楼市新政,主要是给二手房松绑。这样有利于把部分购买力分流到二手房市场,大幅增加杭州楼市的接盘侠,让更多的人可以实现换房,也就是消费升级。
只有二手房活跃了,新房的承接能力才会提高。买二手房的人虽然不能获得杭州的新房限价红利,但至少不用等了;因为等上几年,还不知道是什么价格。
更何况,杭州落户门槛比较低。落户即可买二手房,1年社保(或个税)即可买二手房,其实是面向全国抽血,来供应杭州市场。
毕竟,全国范围内看,愿意到杭州买房子的人比较多。
这意味着,杭州开始把自己“二线城市之冠”的城市红利变现了!

上图是主要城市2022年一季度末的资金总量。
所谓资金总量,就是金融机构本外币存款余额。在判断一个城市竞争力、综合实力的时候,这个数据远比GDP靠谱。因为它没有纳入政绩考核,没有被污染,而且是央行统计的。
另外,资金是经济、社会运行的结果,也是下一步发展的重要推动力量。
从一季度末资金总量可以看出,内地汇聚资金超过10万亿的城市仍然只有北京、上海和深圳。
广州达到了7.57万亿,位居第四。
杭州达到了6.29万亿,位居第五。
南京成为新一个超过5万亿的城市,位居第六。
可以看出,这三个城市之间的差距不大,只有1.2到1.3万亿。
我之所以说杭州是“强二线城市之冠”,不仅是指杭州汇聚的资金总量仅次于北上广深。事实上,杭州的上市公司数量、上市公司总市值、个税总量、独角兽企业数量等反映经济活跃度、民间富裕程度的指标,都在前五,一些关键指标甚至超过广州。
前一段时间,我曾撰文告诉大家。当南京、苏州的限购门槛降低到6个月社保(或个税)的时候,这两个城市开始面向全国抽血,其他城市很难跟南京、苏州竞争。
比如天津、济南、青岛、石家庄、太原等城市,至今没有出台实质性的楼市新政,这些城市的富裕阶层一定会流向南京、苏州,因为南京苏州经济更发达、人口增量更大,不动产更有未来。
现在,杭州出手了。
杭州之前限购是准一线标准。二线、强二线城市的限购,对外地人往往是24个月或者36个月社保,杭州是48个月社保,接近于一线的60个月社保。而且杭州落户后,还要2年才能买房(今天新政之前)。
杭州新政后,限购门槛仍然略高于南京、苏州。但即便如此,杭州楼市对全国资金的吸引力也不亚于南京和苏州。
至此,长三角形成了面向全国的“三大抽水机”。
在大湾区,目前只有东莞、佛山有实质性松动,东莞不动产吸引力接近苏州,但略逊于南京和杭州。
深圳、广州因为是一线城市,必须矜持,至今没有动静。估计今年即便出台新政,力度也不会很大。
京津冀城市群里,一片寂静,只有北三县有传说松动了,但官方一直否认。
成渝都市圈,也没有看到实质性的动作,只有昨天成都出台了力度微弱的新政,核心内容是:
在优化家庭住房总套数认定标准方面,近郊区(市)县已购或新购住房不纳入中心城区购房时家庭名下住房总套数计算;
在优化无房居民家庭认定标准方面,购房人及其家庭成员在成都市无自有产权住房且登记购房之日前2年内无住房转让记录的,认定为无房居民家庭。
重庆这边,因为一直没有限购(有房产税),所以也没有大力度的松动动作。

最后总结一下:
2022年的楼市松绑潮,实质是拯救经济,也是城市之间的资金、人才争夺战。
老百姓都明白了,未来楼市会高度分化,人口流失的、低级别城市没有未来。这一轮楼市新政,是换房、实现新一轮资产配置的宝贵机会。一定会有更多的增量资金、人口流向中心城市。
中国内地最有价值的20来个城市(北京、上海、深圳、广州、杭州、南京、成都、苏州、重庆、天津、武汉、东莞、宁波、厦门、郑州、西安、合肥、海口、三亚、青岛、济南、 长沙、佛山、福州等),尤其是前面12个,谁楼市开放得早,谁可以获得更多的增量资金和增量人口。
很明显,这一轮松绑中长三角的城市出手快、力度大,杭州、南京、苏州获得了收割其他城市富裕阶层的机会。
杭州今天的楼市新政,意味着杭州以更大力度收割全国购买力的时代到来了。估计很多城市,尤其是至今“犹抱琵琶半遮面”的北方城市都看傻了,它们在未来的竞争中只有招架之功了。






