
一、读后续写题型解读
从2021年高考开始,湖北等八省同时进入新高考,英语试卷最大的改革变化是书面表达,分值由原来的25分增加到40分。第一节应用文沿袭以往命题风格,分值为15分,第二节读后续写分值25分。读后续写对于高三师生来说是全新的题型,备考压力巨大。国家考试中心发布的《基于高考评价体系的高考英语科考试内容改革实施路径》中关于书面表达考查内容如下,“书面表达包含内容、词汇语法、篇章结构和写作规范,反映这4个要素的英语科书面表达能力应具有以下特征:1)内容完整并且清楚、合理,逻辑性强,符合写作目的与情境;2)词汇和语法结构多样并且使用准确、恰当;3)整体结构清晰,句间和段间衔接有效,意义连贯;4)单词拼写正确,标点、大小写等符合规范。” 基于该《实施路径》的读后续写的定义解读为:“要求学生在理解一篇不完整文章的基础上,充分调动想象创新思维,大胆预测文章缺失部分的内容走势,进行充满个性色彩的设计,并用英语进行续写表达。”读后续写是“读+写”较为完美的结合,英语综合运用能力从单纯的“输出”转变为“输入+输出+创新+逻辑思维”的综合考查。实际上,读后续写就是对考生思维品质的考查。
二、读后续写“强基计划”。书面表达能力需要长期的语言输入积累,需要各种微技能及语言知识储备的“强基计划”。没有语言输入(积淀)的输出注定低效和无趣的。
1)读后续写词汇储备。核心词汇的多样化、书面化会使语言充满层次和质感,从而避免书面表达过于口语化而读起来索然无味。这是语言可读的前提。
例如:and用moreover, as well as, in addition, what’s more, additionally等替换或避免重复。
so用as a consequence, consequently, thus, accordingly等替换或避免重复。
at the same time用simultaneously替换或避免重复。
because用due to, on account of, thanks to, owing to, as a result of替换或避免重复。
important用essential, be of importance(significance), significant, crucial, vital替换或避免重复。
different kinds of用a wide variety / range of替换或避免重复。

a lot, a lot of用a great deal of, a great many, many a, quite a few替换或避免重复。
do用conduct, carry out, perform, act as ,work as替换或避免重复。
get用gain, acquire, obtain, achieve, attain替换或避免重复。
join用take part in, participate in, attend替换或避免重复。
more and more用increasingly替换;hard用tough替换;work hard用spare no effort替换等等。
读后续写训练和写作实践中,连接词、动词、名词以及形容词使用的多样性是一个长期积累和实践的过程,只有做到了这些词汇的活学活用,你的作文才会色彩纷呈。
2)读后续写微技能储备。微技能包括动作、心理、环境、外貌的描写。恰当、合理的微技能使用,会使你的作文文采飞扬。
五官或动作描述微技能
心跳:Steve walked back to his desk, his heart pounding within his chest.斯蒂夫回到自己的座位,心怦怦直跳。
Her heart was pounding with excitement. 她激动得心脏怦怦直跳。
行为动作:Heavy rain pounded on the roof. 暴雨地砸在屋顶上。
He pounded him with her fists. 她用拳头一个劲地擂他。
He sat there desperately, and the rain was pouring heavily outside. 他坐那儿,心情绝望,户外瓢泼大雨。
The little mermaid was quite terrified and remained standing there, her heart thumping for fear. 小美人鱼很害怕,站在那里,吓得心砰砰直跳。
眼睛或泪水:Then her eyes sparking again, she added, “What should I do today?” 接着,她又目光炯炯地补充道:“我今儿个怎么办?”
Peter looked at her, his eyes thoughtful.皮特看了看她,目光中似有所虑。
Tears were welling up in her eyes. 她热泪盈眶。
腿部动作描写:The second-prize winner was announced next. It was me! I went up to the stage, my knees shaking. 接着宣布二等奖得主。获奖者竟是我!我走上台去,双膝都在颤抖。
She said goodbye and tripped off along the road. 她说了声再见就连蹦带跳地沿路走了。
鼻子描写:She entered the room, her nose red with cold.她进了房间,鼻子冻得通红。
脸部描写:He rushed into the room, his face covered with sweat.他冲进房间,满脸是汗。
Jenny came back from the country, her face black from the sun. 杰妮从乡下回来,脸晒得黝黑。
手部描写:He stood there, his hand raised. 他举着手站在那儿。
动作综合描写:He lay on his back, his teeth set, his right hand clenched on his breast, and his glaring eyes looking straight upward. 他仰面躺在那儿,紧咬牙关,右手握在胸前,愤怒的眼睛径直向上看着。
头部描写:I was sprawled in the ditch, my head pounding, my car gone and my pockets empty. 我四肢伸开躺在沟里,头昏眼花,汽车不见了,口袋也空了。
四肢描写:sprawl伸开四肢坐(或躺)。
He was sprawling in an armchair in front of the TV. 他伸开手脚坐在电视机前的一张扶手椅上。
形容词添彩:(2016.10浙江高考读后续写范文摘录) Para 1: But no more helicopters came and it was getting dark again. Desperate and hopeless, Jane knelt down, tears streaming down her face. (并列情绪形容词)
副词增色:(2016. 10浙江高考读后续写范文)But no more helicopters came and it was getting dark again. Immediately, an absolute darkness ruled the forest. (时间副词衔接+环境描写)。类似的词汇还有,Instantly, Simultaneously, Joyfully,Cheerfully, Hesitantly, Desperately…(用于句首);具有副词功能的“介词+抽象名词”有,with fluency, with care, with delight等等。
3)读后续写的句型、句式及修辞手法的储备。词汇及短语是文章的“砖瓦”、“玻璃幕墙”,句型或句式是文章的“框架”,有了这些的融合,你的书面表达的“大厦”才金碧辉煌。
(2018.06浙江高考读后续写范文)Para 1: Suddenly a little rabbit jumped out in front of my horse. Afraid that I might hurt the lovely small creature, I automatically let out a cry to stop/ halt my horse. (情绪形容词+从句)
(2018.06浙江高考读后续写范文摘录)Para 2: We had no idea where we were and it got dark. Exhausted and hungry, I wondered if we could find our way back. (并列形容词的“高级简单句”)
Looking around him cautiously, he slipped into the room and softly closed the door.(-ing短语作状语)
Exhausted, he was glad the race was finally over. (过去分词短语作状语)
(2016.10浙江高考读后续写范文摘录) Para1: But no more helicopters came and it was getting dark again. Feeling disappointed, Jane had to stay alone for another night. (现在分词+情绪形容词)

三、读后续写解题步骤
1)给定文本的解构:
语篇结构预览:信息获取→判断推理→文章结构→观点态度→(when, where, who, what),不同层次的信息获取决定信息输出的层次,这是读后续写最为基础的环节。
故事发展的主要情节解读:行为(Behaviors)、线索(clues)和人物情感 (feelings)。这三条主线独立延伸,又相互交错,使得文本具有可读性、趣味性和故事性。对这个维度的解读决定续写文本的“融合性”和“逻辑性”。
关键词解读:解读动词、名词、形容词。故事讲述往往因为对动词、名词和形容词的调用而显得丰满和生动。这个环节的解读是应试者在注重词汇的语用功能的基础上,使续写故事展现出来的关键。
文本风格解读:人称、时态以及记叙的特点。文本风格引导续写文本的走向,是续写文本不至于“跑偏”的关键。这个维度使得续写故事的“融合性”得到进一步夯实。
2) 高考真题解题实践的启示
为了对读后续写解题有一个直观的感受,现以2020年山东高考英语试卷“读后续写”写作部分为例进行讲解。

解题实践:
① 解读给定文本
人物:The Meredith family,Bernard and his family
地点:The neighboring community
事件:The mother in the Meredith family asked his sons to find ways to help Bernard and his family.
关键词:the economy was in decline,kind and thoughtful, families were struggling,sick man, Clara, Harry and John, help each other, had a good idea, sprang to his feet。
② 思维导读助力:读后续写的解题可以通过思维导图的形式进行,用关键词(人名、名词、动词、形容词)进行思维梳理,线索罗列,便于成稿时理清思路。

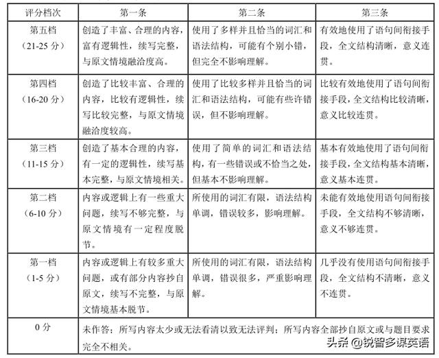
五、2021年湖北省英语高考读后续写评分标准解读
表1. 2021年湖北高考英语读后续写评分标准:

从表1可以看出,得分的核心词为“逻辑性、完整性、融合性、用词的多样性、表达的准确性和书写的规范性。”做到了这“六性”,书面表达读后续写的高分就会“唾手可得”。从这“六性”可以将读后续写得分要点具象化如下:
① 续写部分必须同给定的段首句及上文逻辑高度融合。
② 续写部分必须同上下文文风一致,侧重故事的表达和叙述功能,拒绝过度使用长难句、避免“高级词汇”的堆砌。
③ 在固有故事主线上有一定的创新,且有高潮或出乎意料情节出现,有正能量或温暖结局。拒绝“玄幻”或“无厘头”的“创新”。
④读后续写两段分别7-8句,采取“三短一长”句式,句法、语法正确,每段80单词左右,且用词较为丰富。
⑤续写部分每段采用“1+2+5”模式:1句写景,用于烘托主题;2句抒情,用于突出人物性格; 5句动作和行为描写 ,串起故事主线。
⑥书写文字大小适中,字体整洁易于辨认。
六、2021年湖北英语高考读后续写命题趋势预测
1) 读后续写高考真题分析
表2. 近五年高考读后续写真题分析

从表2可以看出,读后续写选材主题语境均为“人与社会”或“人与自然”,都是生活的、正能量和温暖的小故事。语篇来源为外网规范的网络故事或较为久远的小说节选。2020年山东高考英语卷读后续写故事来自100年前的邻里互助故事,2021年八省高考模拟考英语读后续写为生活司空见惯的互帮互助的故事。
2) 高考读后续写命题预测
从近五年高考真题看来,毕竟湖北省第一年进入“新考改”,读后续写给定故事不会太“刁钻”或“离奇”,科幻或童话故事的读后续写概率很小,备考方向不可走偏。
高考读后续写备考策略:
① 做好读后续写微技能“强基计划”语言的积累;
② 认真研究近五年各地读后续写真题,弄清给定语篇特点和文风,揣摩和研读真题范文;
③ 选择合适文长的故事或小说选段进行诵读,感知情感及故事主线;
④ 限时解读文本(5分钟以内),限时表达成型(25分钟以内)

(版权声明:文章作者通过“锐智多谋英语”头条号独家原创推介,禁止其他任何形式公开发表。欢迎分享、使用、关注和留言。)







