在头条系抖音崛起的当下,腾讯加快对自家短视频微视的投入。
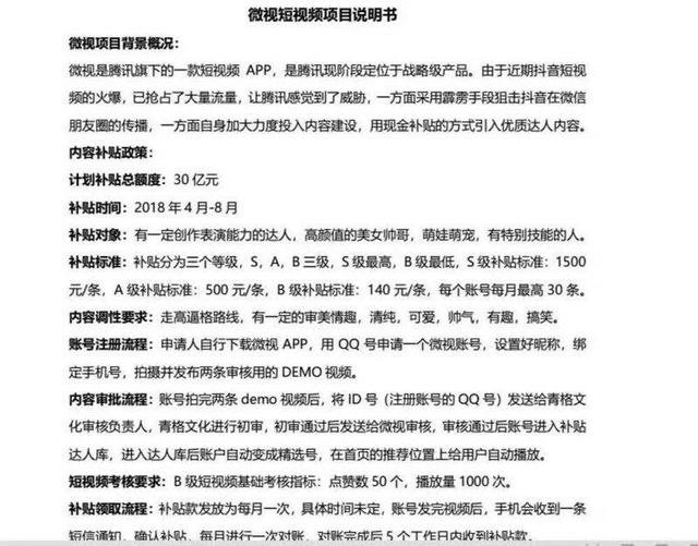
4月10日下午,朋友圈流传着一张腾讯30亿元补贴微视的截图内容。其中,截图中明确写了腾讯对抖音的反击,以及具体的补贴时间、对象和标准。

网传腾讯微视补贴计划
36氪就此事求证腾讯,对方并未直接回复,而是发来一则《企鹅号平台规则激励原创短视频 重申投诉渠道维护生态健康》的公告。
公告中写到,企鹅号作为腾讯的内容开放平台,正在为微视提供优质的原创短视频内容。为此平台采取了严格的线下筛选合作机制,甄选全球的短视频内容原创作者以及MCN机构进行内容合作,将这些优质原创内容输出到微视中。
同时,平台也将补贴这些内容创作者和机构。目前,全球已有超过100余个原创内容创作机构与企鹅开放平台取得联系及合作,单个达人账号最高月收入突破12万元。
关于原创达人引进及培养方面,上次重大更新时腾讯方面就曾表示,微视与企鹅号有密切的合作。2018年企鹅号将重点扶持短视频内容,而依托于企鹅号,微视也会让内容创作者实现分成收益。
其实这也可以看做腾讯百亿扶持计划的延续。在2017年11月8日的腾讯全球合作伙伴大会上,企鹅号进行了全新的升级。在扶持政策方面,包括百亿级流量、百亿级产业资源、百亿级现金的支持。
其中,腾讯首席运营官任宇昕在会上曾提到,公司预计在2018年会投入100亿人民币到企鹅号内容生态当中去,来扶持和帮助企鹅号内容生态能够完成新的升级。

据36氪此前报道,早在2013年9月28日,腾讯上线自己的8秒短视频App微视。其在App Store的下载量一度冲到免费榜前五,日用户数激增至4500万人。不过,微视在2017年4月10日关闭该应用。
过去半年多,微视一直在进行更新,同时也在大量招人。今年4月3日,微视发布一次重大更新——新增视频跟拍、显示歌词字幕、一键美颜或美型三大功能,并打通QQ音乐千万正版曲库。这次公告中也写到,上述更新一位着微视正式复出。
据36氪了解,腾讯把微视归为SNG(社交网络事业群)的战略级产品。腾讯方面此前还向36氪表示,QQ空间将为微视提供流量支持。未来,微视会与腾讯产品有更多打通。








