精简是提高工作效率的好方法,会计工作也是。是想朝九晚五还是“996”,取决于你的工作效率高不高。老会计之所以很少加班,是因为每个岗位都很明确,工作流程六六,工作技能熟练,这样工作效率更高。轻松过个“朝九晚五”。
会计各岗位说明及工作流程目录(共15页)
生活,掌握,跳槽面试也可以轻松很多,胸有成竹,自发。
工作流目录
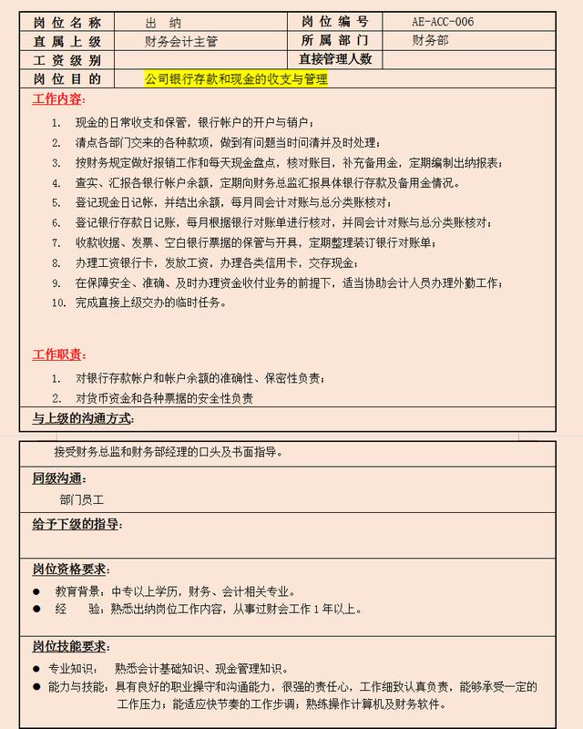
一、出纳岗位详细说明

收银员工作流程的详细说明
有专业技能的工作流程,超级详细。
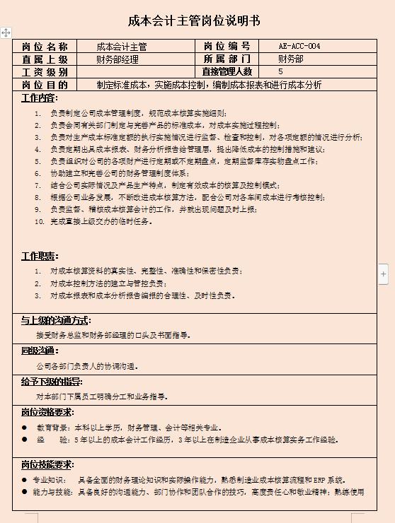
二。成本核算主管岗位说明书详解
成本会计面试要领:你对这个职位的理解↓
企业成本核算工作流程的详细说明
三。会计主管岗位说明书详解
主管岗位流程有哪些?
.........
空间有限。我们先到这里吧。会计的提升需要不断的学习和关注,每天都有新的会计信息。








