
机构投资者评论Institutional Investor Review:记录最杰出的投资人物与事件
分析师 | Rafael
编辑 | 白曼
独家 | IIR研究院
出品:机构投资者评论
转载授权、商务合作等请联系后台
金圆集团概览及样本说明
厦门金圆投资集团有限公司(以下简称“金圆集团”)成立于2011年7月28日,是由厦门市委、市政府组建,厦门市财政局作为唯一出资人设立的市属国有金融控股集团。
金圆集团是在厦门两岸区域性金融中心建设被纳入国家“十二五”规划的背景下成立的,战略定位为两岸区域性金融服务中心的建设主体、两岸金融产业的对接平台及投资融资主渠道,肩负着助推产业转型升级、深化两岸融合发展、做强区域金融产业的使命。
经过十一年的发展,金圆集团已拥有信托、证券、消费金融、公募基金等一行两会牌照,创投、融资担保、不良资产管理、融资租赁、产权交易中心、股权交易中心等地方金融牌照。
依据2021年10月金圆集团科技创新公司债券(第一期)募集说明书,截至2021年3月末,金圆集团旗下有全资及控股子公司34家,业务涵盖金融服务、片区开发、产业投资、贸易等领域。
截至2021年6月末,金圆集团资产总计619.06亿元。
    
主要业务板块及运营实体
1. 金融服务
金圆集团金融服务板块主要由厦门金圆金控股份有限公司(简称“金圆金控”,成立于2010年5月6日,原名“厦门市金财投资有限公司”,2016年8月更名)运营,其主要负责金圆集团对接两岸金融业务、主导进行市级金融投资职能。
金圆金控旗下主要的运营公司,又因设立方式、业务性质等细分为不同平台,具体见下表列示:
    
其中,大陆首家两岸合资证券公司——金圆统一证券,是金圆集团历时最长的一张牌照,前后整整历经8年,凝聚中国证监会,国台办,省、市政府及各级主管部门和金圆集团的共同心血。2020年9月,金圆统一证券在厦门开业。
金圆集团系较为特殊的是厦门市产业引导基金。引导基金成立于2015年2月,基金规模100亿元(引导基金资金主要来源于各类财政涉企专项资金、市财政公共预算、市国有资本经营收益、上级补助资金、金圆集团筹集的资金、市国有企业混合所有制退出产生的资金和引导基金的运行收益等),基金开创了福建省设立政府产业引导基金的先河,重点扶持厦门十大千亿产业链:平板显示、计算机与通讯设备、机械装备、生物医药、新材料五大先进制造业,及旅游会展、航运物流、软件和信息服务、金融、文化创意五大现代服务业。
此外,引导基金没有独立、具体的备案基金或基金公司主体,由金圆集团作为产业引导基金出资人、厦门创投(全称“厦门市创业投资有限公司”)为基金受托管理机构。
金圆集团系股权投资领域相关的投资平台中,最主要的两个在协会登记的管理人平台为厦门创投及金圆资本(全称“金圆资本管理(厦门)有限公司”)。
厦门创投成立于2011年12月30日,是厦门市政府开展创投基金、股权投资基金业务的平台,通过“母基金”方式运作,放大厦门市财政资金的杠杆效应;金圆资本立于2014年2月14日,是金圆集团资本运营的市场化直投平台,业务包括私募股权投资、资本市场投资及固定收益投资等。金圆资本成立之初致力于打造区域领先的资产管理平台,先后尝试一级市场PE股权、二级市场定增等多种业务,2018年,金圆资本调整业务定位,积极打造集团直投平台。
2. 片区开发
金圆集团片区开发板块主要由子公司厦门两岸金融中心建设开发有限公司、厦门市城市开发有限公司及厦门金圆置业有限公司负责。
    
3. 产业投资
金圆集团产业投资板块主要由厦门金圆产业发展有限公司(简称“金圆产业”)、厦门金财产业发展有限公司(简称“金财产业”)负责,金圆产业、金财产业还主要负责金圆集团国内贸易业务。
4. 贸易业务
金圆集团贸易业务始于2014年,由金圆产业、金财产业、金圆国际(全称“金圆国际有限公司”)、金圆实业(全称“金圆实业有限公司”)负责运营。
其中,金圆产业、金财产业主要负责国内贸易业务,金圆国际、金圆实业负责国际贸易业务(2019年以来金圆集团暂未开展国际贸易业务)。
金圆集团贸易业务的收入来源主要是大宗商品贸易,主要由金圆产业和金财产业运营。贸易业务也是金圆集团主营业务收入中占比最大的业务板块,2021年上半年,贸易业务收入30.93亿元,占集团主营业务收入的73.64%。
本报告中,IIR研究院将金圆集团及旗下厦门创投系(厦门创投及旗下备案基金)、金圆资本系(金圆资本及旗下备案基金)、厦门国际信托、厦门资产、金圆产业和金财产业等全部控股子公司统称“金圆集团系”,并对金圆集团系的股权投资全景(包含募资、间接投资、直接投资、退出)进行梳理与分析。
金圆集团系私募基金管理人及备案基金分析
截至2021年10月末,金圆集团控股且在中基协登记的私募基金管理人仅有厦门创投、金圆资本两家,据IIR研究院不完全统计,两家管理人共计备案基金16只,累计备案基金规模304.21亿元;剔除厦门创投旗下另类投资基金、金圆资本旗下纾困基金(见下述介绍)后,金圆集团系备案基金12只,累计备案基金规模151.33亿元。
1. 厦门创投
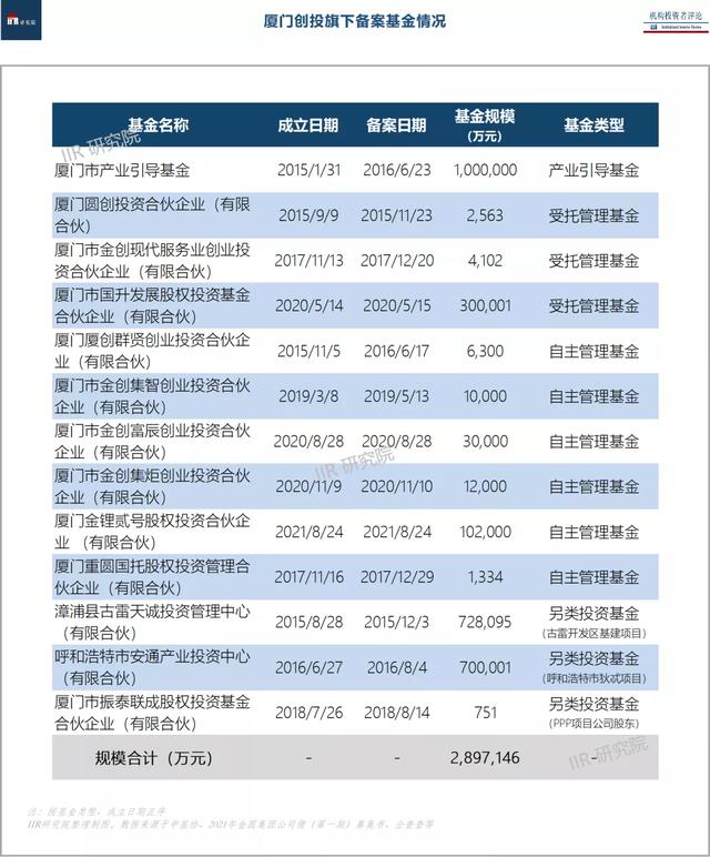
据IIR研究院统计,截至2021年10月末,厦门创投旗下备案基金13只,备案基金规模289.71亿元,基金类型覆盖产业引导基金、另类投资基金、受托管理基金、自主管理基金4大类。
厦门创投受托管理的产业引导基金如前所述,此外,厦门创投还受托管理厦门市现代服务业跟投基金、厦门国企战略发展基金、厦门市海丝投资基金等。
厦门市现代服务业跟投基金成立于2017年11月,首期规模2563万元,由市财政出资,厦门创投受托管理,基金100%投资于厦门市现代服务业领域;厦门国企战略发展基金成立于2019年8月,由厦门市政府设立,市国资委指定厦门国有资本运营有限责任公司为出资代表,委托厦门创投管理运营,基金重点支持厦门市国有企业进行产业战略投资与布局。
海丝基金首只成立于2018年,目前已经成立2只,规模共计3.04亿。海丝基金是经厦门市政府批准设立,吸引厦门自贸片区产业引导基金共同参与,按照市场化方式运作的,全国首支由地方政府发起的跨境直投政策性基金。海丝基金以服务厦门市企业“走出去”和经济发展“引进来”为主要运作目标(资金主要来源于由金圆集团作为代表的市财政出资和由厦门象屿创业投资有点公司作为代表的厦门自贸区产业引导基金出资)。
截至2021年10月末,由厦门创投、中金资本联合管理的厦门市海丝启盟股权投资基金已对外投资3个项目,其中理想汽车已分别于2020年7月30日、2021年8月12日在纳斯达克和港交所上市。
    
据IIR研究院不完全统计,截至2021年10月末,厦门创投旗下自主管理基金6只,基金规模总计16.16亿元。
其中,厦门市金创集智创业投资合伙企业(有限合伙)为市产业引导基金的跟投子基金(一期),基金成立于2019年3月(基金规模1亿元,厦门市产业引导基金出资7000万元);厦门市金创集炬创业投资合伙企业(有限合伙)为市产业引导基金跟投子基金(二期),成立于2020年9月(基金规模1.2亿元,厦门市产业引导基金出资5000万元)。

此外,2021年9月29日,厦门创投还设立双百人才基金(与厦门两岸股权交易中心有限公司、厦门火炬孵化加速股权投资有限公司联合设立厦门双百贤才创业投资合伙企业(有限合伙),基金总规模10亿元,首期规模1亿元(厦门市产业引导基金出资5000万元)),专注早期人才项目投资,发挥“投早、投小、投硬科技”的功能作用,主要投资行业为半导体与集成电路、先进制造、新一代信息技术以及生物医药等;2021年10月25日,厦门创投自主管理的厦门市绿色低碳发展基金(厦门金创绿色低碳股权投资基金合伙企业(有限合伙))成立,基金总规模30亿元,首期规模3亿元,主要围绕绿色低碳产业进行投资。以上两只基金还暂未在协会备案。
    
厦门创投旗下管理的另类投资基金中,一只没有落地福建省,为与平安系合作,在呼和浩特市设立的投资于呼和浩特市地铁项目的基金;此外还有一只基金未落地厦门,为在漳州设立的投资于漳浦县古雷开发区的基金。
2. 金圆资本
据IIR研究院统计,截至2021年10月末,截至2021年10月末,金圆资本旗下备案基金3只,备案基金规模14.5亿元。2018年,金圆资本设立10亿纾困基金,这或在调整业务定位前。此后,发起设立并备案两只直投基金。
    
剔除厦门创投管理的另类投资基金、金圆资本旗下纾困基金(以下均不统计),不考虑特殊的厦门市产业引导基金的资金来源后,进一步分析两家管理人旗下备案股权基金的出资人结构,最大一步出资,是由厦门市国资委出资30亿元,投资由厦门创投受托管理的厦门市国升发展股权投资基金合伙企业(有限合伙);除此之外,金圆集团系备案基金的资金来源主要来源于金圆集团及其子公司,累计出资12.5亿元,占剩余部分LP出资总额的64.62%。
金圆集团系间接股权投资分析(LP)
据IIR研究院不完全统计,剔除投资基础设施不动产、地产、清算、简易注销等基金(以下均不统计),截至2021年10月末,金圆集团系作为LP对外投资基金125只,涉及管理机构100家,累计对外投资基金金额430.42亿元(有4只基金投资金额未知)。
从金圆集团系间接股权投资的不同投资主体看,作为厦门市产业引导基金出资人代表的金圆集团,在出资频次及出资金额上都最为活跃,其他作为LP投资基金数较多的主体依次为厦门国际信托(较为特殊)、厦门创投系和金圆资本系。为便于分析,IIR研究院以下内容将对金圆集团、厦门创投系、金圆资本系,厦门国际信托及出资较少的厦门融资担保、厦门资管等其他主体分类四类,逐一分析后再做统一统计。
1. 金圆集团(含作为厦门市产业引导基金出资代表的出资,及独立出资)
据金圆集团官网,截至2020年末,厦门市产业引导基金参股基金64只,已批复的产业投资基金参股子基金60只,总规模975亿元;而据金圆集团2021科技创新公司债券(第一期)募集说明书披露,截至2021年3月末,厦门市产业引导基金累计批复45只子基金,规模832.31亿元,其中引导基金承诺出资117.68亿元。
IIR研究院结合厦门市财政局官网、金圆集团及厦门创投官网、公众号披露信息等进行交叉统计核对后,截至2021年10月末,厦门市产业引导基金公开说明及公示的参股基金共计62只(其中2021年2只)。
而据IIR研究院不完全统计,截至2021年10月末,金圆集团(此处仅指金圆集团本体)作为LP累计投资的基金有55只(含1只已退基金,及投资于厦门创投、金圆资本管理的基金),参股基金总规模1898.91亿元,金圆集团累计出资137.69亿元(有2只基金出资额未知)。
IIR研究院将上述两类数据对比后显示,金圆集团作为厦门市产业引导基金的出资代表投资的基金共计40只,总规模1278.2亿元;包括38只产业子基金,及前海母基金(规模285亿)、建信领航战新基金(规模243.45亿)两只大基金;金圆集团累计参股基金金额107.805亿元。若剔除前海母基金、建信领航战新基金,厦门市产业引导基金参股子基金总规模749.75亿元,金圆集团累计投资金额98.005亿元。
产生以上数据差异的因素可能有:1)公示的参股产业子基金名单不完整;2)部分基金有公示但还未正式设立;3)公示的产业子基金已设立,但引导基金还未出资等。
以下,IIR研究院将分两大类基金对金圆集团作为LP出资的数据进行分析。一类是上述剔除前海母基金、建信领航战新基金后、金圆集团作为引导基金出资代表的38只参股产业子基金,另一类,为剩余未公示、视作金圆集团独立作为LP出资的基金。
从产业引导基金参股子基金看,据IIR研究院不完全统计,厦门市产业引导基金参股的38只产业子基金吸引到引导基金外的社会资本(不包含厦门市、区财政资金、市国资委资金、金圆资本及旗下基金、厦门创投及旗下基金以及产业子基金管理机构出资)共计596.82亿元(金丰博润基金的LP出资未统计),外部资金是厦门市产业引导基金出资额的6.1倍。
包括中金资本(累计获投17亿)、红杉中国(累计获投12亿)、高瓴资本(累计获投7亿)等机构均有管理人/GP在厦落户,并获得产业引导基金的出资。其中,高瓴资本落地厦门是首次与地方政府引导基金合作,该基金金圆集团出资7亿,注册基金规模100.85亿元,引导基金撬动社会资本的杠杆倍数较高,超过9倍。
再经过进一步穿透,从产业子基金已投项目的上市情况看,截至2021年10月末,厦门市产业引导基金参股的产业子基金的已投资项目,已实现上市的有2个,均为科创板上市;处于上市进程中的项目有13个;另有4个项目已终止上市。
    
从未公示的、视为金圆集团独立作为LP的基金投资看,金圆集团出资了博裕资本、祥峰投资、金圆清科母基金等金圆集团系外机构管理的基金,共计9只,基金规模共计594.06亿元(其中,金圆集团2笔基金投资金额未知,其余基金累计出资17.13亿元;厦门创投与清科合资设立夏创清科基金管理公司,联合发起金圆清科母基金,基金规模4.1亿元,金圆集团认缴0.5亿元,实缴部分款项后,经各方同意,后续各方不再后续出资)。
    
以上基金中,楹联健康投资的项目海创药业股份有限公司已在科创板提交注册(10月25日),另外投资的赛克赛斯生物科技股份有限公司已于2020年12月在科创板终止上市。
2. 厦门创投系
截至2021年10月末,厦门创投系整体作为LP对外投资基金27只,涉及管理机构24家,累计对外投资基金金额27.015亿元(其中,厦门创投作为LP对外投资基金16只,投资基金总规模168.95亿元,厦门创投累计出资5.18亿元)。
受托管理的基金中,除上述市产业引导基金的出资外(金圆集团为出资主体),厦门创投受托管理的厦门市国升发展股权投资基金合伙企业(有限合伙)作为LP对外投资基金4只,累计投资金额20.25亿元,为厦门创投系累计投资金额最多的主体。
    
厦门创投自主管理的基金中,厦门市金创集智创业投资合伙企业(有限合伙)和厦门市金创集炬创业投资合伙企业(有限合伙)作为市产业引导基金跟投子基金,分别参股了华润国调基金、中金启德创新生物医药基金等。
    
厦门创投自主管理的备案基金在作为LP参股基金的同时,厦门创投也会同时参股基金,或作为联合发起方,参与国家新兴产业创投计划基金。
如,其参股了中兵国调基金、华润国调基金2只产业子基金;作为基石投资人,出资了包括赛富投资基金、七匹狼创投等机构在内的8只国家新兴产业创投计划基金,同时参股了其中6只基金的管理机构(基金总规模18.5亿元,厦门创投累计出资3.3亿元,以国投高科及国投创合国家新兴产业引导基金为代表的中央财政出资3.54亿元)。
    
3. 金圆资本系
截至2021年10月末,金圆集团系作为LP对外投资基金24只,涉及管理机构20家,累计对外投资基金金额24.03亿元。其中,金圆资本系参股了6只厦门市产业引导基金投资的产业子基金,累计参股出资2.65亿元。
除参股厦门市引导基金投资的产业资金,金圆资本系多投资于市场化基金,累计投资市场化基金15只,累计投资基金金额11.38亿元(1只投资额未知)。其中,鼎晖投资累计获投2.5亿元,为市场化基金获投金额最多的机构。
    
此外,金圆资本还分别与海通证券、招商证券、中信建投证券合作,共同发起设立投资基金3只,由各券商私募子负责管理,金圆资本累计出资10亿元。其中,金圆资本出资5亿元与海通证券设立厦门海通金圆基金,是金圆资本最大单笔出资。
    
4. 厦门国际信托及其它
而据IIR研究院不完全统计,截至2021年10月末,厦门国际信托作为LP对外投资基金34只,涉及管理机构24家,累计对外投资基金金额205.15亿元(1只基金投资金额未知)。
但考虑到信托投资的特殊性,较为典型的股权基金投资介绍如下:
厦门国际信托投资了招商金葵、君联资本、金浦投资、华盖资本、复兴创富等市场化机构管理的基金,且被投基金多围绕医疗健康产业进行投资。
其中,厦门国际信托出资59.99亿元投资招商金葵管理的深圳市招商常鑫股权投资基金,该笔出资是厦门国际信托作为LP对外投资基金的最大单笔出资。深圳市招商常鑫股权投资基金成立于2017年12月,基金规模100亿元,另一LP招商蛇口出资39.96亿元。
    
除厦门国际信托外,其它出资较少的主体中,金圆产业作为LP对外投资基金金额最高,累计出资15亿元。
    
5. 综合观察
综合金圆集团系整体间接投资来看,各主体作为LP进行投资实际相互间协同合作频繁。中金资本、中兵投资是累计获投最高的机构,单只基金获投最高的为中兵国调基金(获投金额17亿)。
    
金圆集团系直接股权投资分析
据IIR研究院不完全统计,剔除投资基础设施、PPP、地产等领域项目,截至2021年10月末,金圆集团系直投项目数67个(含厦门国际信托等子公司股权划转前投资项目)。
从行业分布看,金融及金融科技领域及先进制造领域的项目较多,其中金融及金融科技项目多为厦门市当地设立的非传统类金融项目,如厦门黄金、全桔担保、海沧担保、福建交易市场结算中心等。
此外,作为两岸金融中心建设开发的平台,金圆集团一直在探索两岸金融的交流合作。除文初提到的金圆统一证券外,2014年2月,金圆集团旗下厦门信托与台湾永丰证券投资信托合资设立了福建省首家公募基金管理公司——圆信永丰基金;2018年4月,金圆集团台湾中国信托商业银行、国美控股集团发起设立了厦门金美信消费金融有限公司。
在先进制造、集成电路等新兴产业投资方面,金圆集团系先后投资入股厦门天马、华强科技、博灏投资、厦门联芯、厦门工研院、中航锂电、厦门天马显示等项目,其中对厦门天马的投资已通过上市公司股权置换方式退出。截至2021年3月末,金圆集团系对华强科技、博灏投资、厦门联芯、厦门工研院、中航锂电、厦门天马显示累计投资额达107.42亿元,多次出资中航锂电。
2019年6月30日,中航锂电与厦门火炬高新区管委会、金圆集团签署《投资合作协议》,中航锂电“新型动力锂电池生产线项目”落户厦门火炬高新区;2019年7月,金圆集团通过子公司金圆产业出资19亿元(直接出资4亿元,间接出资15亿元),增资中航锂电;2020年1月,金圆集团出资6亿元继续增资中航锂电;同年12月,中航锂电获金圆资本旗下基金厦门金锂股权投资合伙企业(有限合伙)及长江小米基金等基金及企业的投资。
    
金圆集团今年正式成立10周年,从集团系直投项目的退出情况看,据IIR研究院不完全统计,截至2021年10月末,金圆集团系直投项目中已上市项目3个,正在上市进程中的项目1个,已终止上市的项目1个;通过并购、股权转让等方式退出的项目共计11个。
    


