今天开始学习全新的一章节:工程项目合同管理。该部分内容是在2019年新增加的,可能会是这几年开始的新热点吧,还是要重点学习的。这节内容涉及到四个合同的管理,相对来说工程施工合同管理和材料采购合同管理需要重点学习。

一、工程勘察设计合同管理
勘察设计合同应采用书面形式约定双方的义务和违约责任。
二、工程施工合同管理
1、合同订立
通用合同条款同时适用于单价合同和总价合同。
专用合同条款是发包人和承包人双方根据工程具体情况对通用合同条款的补充,细化,除通用合同条款中明确专用合同条款可作出不同约定外,补充和细化的内容不得与通用合同条款规定的内容相抵触。
2、合同履行
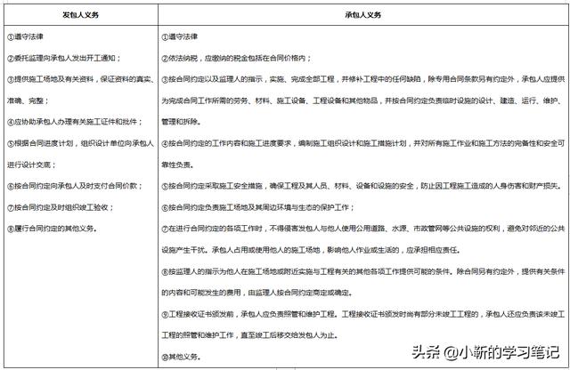
1)发包人和承包人义务

2)无效合同的价款结算


3)工程价款利息支付

利息从应付工程价款之日计付。
4)工程竣工日期
如对竣工日期有争议的,按如下处理:
①经竣工验收合格的,以竣工验收合格之日为竣工日期;
②承包人已经提交竣工验收报告,发包人拖延验收的,以承包人提交验收报告之日为竣工日期;
③建设工程未经竣工验收,发包人擅自使用的,以转移占有建设工程之日为竣工日期。
5)开工日期争议确定
①开工日期为发包人或者监理人发出的开工通知载明的开工日期;
②发出后,尚不具备开工条件的,以开工条件具备的时间为开工日期;
③因承包人原因导致开工时间推迟的,以开工通知载明的时间为开工日期;
④承包人经发包人同意已经实际进场施工的,以实际进场施工时间为开工日期。
三、材料设备采购合同管理
1、材料设备采购合同订立
材料设备采购合同也应采用书面形式约定双方的义务和违约责任,且在有条件的情况下也会使用标准合同格式。
2、采购设备采购合同履行
1)当事人没有约定交付地点或约定不明确

2)质量检验期间
买方在合理期间内未通知或者自标的物收到之日起两年内未通知卖方的,视为标的物数量或者质量符合约定,但对标的物有质量保证期的,适用质量保证期,不适用两年有效的规定。
卖方知道或者应当知道提供的标的物不符合约定的,买方不受前述规定通知时间的限制。
3)材料、设备违约责任

四、工程总承包合同管理
1、工程总承包合同履行

重点掌握:合同文件优先解释顺序

注: 1)后形成的文件要比先形成的效力高,特殊的要比普通的效力要高一点。
2)工程施工合同管理记忆口诀:协中投、专通技、图纸+清单
3)专用合同条款效力大于通用合同条款;
4、重点记忆的是工程施工合同管理以及工程总承包合同管理
【真题练习】根据《标准设计施工总承包招标文件》(2012年版),合同文件包括下列内容:①发包人要求,②中标通知书,③承包人建议,仅就上述三项内容而言,合同文件优先解释顺序为( )。
A、①②③
B、②①③
C、③①②
D、③②①
正确答案:B
【参考解析】组成合同的各项文件应互相解释,互为说明。除专用合同条款另有约定外,解释合同文件的优先顺序如下:(1)合同协议书;(2)中标通知书;(3)投标函及投标函附录;(4)专用合同条款;(5)通用合同条款;(6)发包人要求;(7)承包人建议书;(8)价格清单;(9)其他合同文件。





