
3月4日,中央一台播放了《今日说法》 两会特别节目“明察暗访促安全”,节目明确提出:目前大多数生产安全事故背后主要原因就是安全生产责任不落实的问题,国务院安委会在两会期间发布这个特别节目也是对后期事故处理的一个导向和确认,发生事故首抓主要负责人,主要负责人要承担主要责任判刑,要从严从重并加大媒体曝光!
新安法已经实行,“生产经营单位的主要负责人是本单位安全生产第一责任人,对本单位的安全生产工作全面负责”这一条款对于企业“一把手”来说,是压力也是动力。主要负责人重视安全流于表面,一直是部分企业安全生产工作的痛点,而首次在法律层面提出第一责任人的说法,体现出企业主要负责人对安全生产的极端重要性。
已明确:到底谁是主要负责人!

原安监总局3号令及80号令中对生产经营单位主要负责人进行的定义:


企业主要负责人问责条款
新《安全生产法》对于企业共有24条问责条款,即“24条问责”清单,其中有6条问责的法律责任条款直接是针对企业主要负责人的,如下:
1. 安全生产资金投入违法行为,见《安全生产法》第九十三条:
生产经营单位的决策机构、主要负责人或者个人经营的投资人不依照本法规定保证安全生产所必需的资金投入,致使生产经营单位不具备安全生产条件的,责令限期改正,提供必需的资金;逾期未改正的,责令生产经营单位停产停业整顿。
有前款违法行为,导致发生生产安全事故的,对生产经营单位的主要负责人给予撤职处分,对个人经营的投资人处二万元以上二十万元以下的罚款;构成犯罪的,依照刑法有关规定追究刑事责任。
2.主要负责人未履行职责,见《安全生产法》第九十四条:
生产经营单位的主要负责人未履行本法规定的安全生产管理职责的,责令限期改正,处二万元以上五万元以下的罚款;逾期未改正的,处五万元以上十万元以下的罚款,责令生产经营单位停产停业整顿。
生产经营单位的主要负责人有前款违法行为,导致发生生产安全事故的,给予撤职处分;构成犯罪的,依照刑法有关规定追究刑事责任。
生产经营单位的主要负责人依照前款规定受刑事处罚或者撤职处分的,自刑罚执行完毕或者受处分之日起,五年内不得担任任何生产经营单位的主要负责人;对重大、特别重大生产安全事故负有责任的,终身不得担任本行业生产经营单位的主要负责人。
3.主要负责人生产安全责任事故,见《安全生产法》第九十五条:
生产经营单位的主要负责人未履行本法规定的安全生产管理职责,导致发生生产安全事故的,由应急管理部门依照下列规定处以罚款:
(一)发生一般事故的,处上一年年收入百分之四十的罚款;
(二)发生较大事故的,处上一年年收入百分之六十的罚款;
(三)发生重大事故的,处上一年年收入百分之八十的罚款;
(四)发生特别重大事故的,处上一年年收入百分之一百的罚款。
4.与从业人员订立协议违法行为,见《安全生产法》第一百零六条:
生产经营单位与从业人员订立协议,免除或者减轻其对从业人员因生产安全事故伤亡依法应承担的责任的,该协议无效;对生产经营单位的主要负责人、个人经营的投资人处二万元以上十万元以下的罚款。
5.主要负责人事故救援违法行为,见《安全生产法》第一百一十条:
生产经营单位的主要负责人在本单位发生生产安全事故时,不立即组织抢救或者在事故调查处理期间擅离职守或者逃匿的,给予降级、撤职的处分,并由应急管理部门处上一年年收入百分之六十至百分之一百的罚款;对逃匿的处十五日以下拘留;构成犯罪的,依照刑法有关规定追究刑事责任。
生产经营单位的主要负责人对生产安全事故隐瞒不报、谎报或者迟报的,依照前款规定处罚。
6.仍不具备安全生产条件等违法行为,见《安全生产法》第一百一十三条:
生产经营单位存在下列情形之一的,负有安全生产监督管理职责的部门应当提请地方人民政府予以关闭,有关部门应当依法吊销其有关证照。生产经营单位主要负责人五年内不得担任任何生产经营单位的主要负责人;情节严重的,终身不得担任本行业生产经营单位的主要负责人:
(一)存在重大事故隐患,一百八十日内三次或者一年内四次受到本法规定的行政处罚的;
(二)经停产停业整顿,仍不具备法律、行政法规和国家标准或者行业标准规定的安全生产条件的;
(三)不具备法律、行政法规和国家标准或者行业标准规定的安全生产条件,导致发生重大、特别重大生产安全事故的;
(四)拒不执行负有安全生产监督管理职责的部门作出的停产停业整顿决定的。
归纳起来,生产经营单位主要负责人安全生产问责分三种情形:
一是未发生事故,但未履职的问责处罚。
即不履行法定安全生产职责(其中包括安全生产资金投入违法行为和与从业人员订立协议违法行为)、未发生生产安全事故的,责令限期改正,处二万元以上五万元以下的罚款;逾期未改正的,处五万元以上十万元以下的罚款;构成犯罪的,依照刑法有关规定追究刑事责任(未发生事故,有严重违法行为的也将被追究刑事责任)。
生产经营单位的主要负责人依照前款规定受刑事处罚或者撤职处分的,自刑罚执行完毕或者受处分之日起,五年内不得担任任何生产经营单位的主要负责人;对重大、特别重大生产安全事故负有责任的,终身不得担任本行业生产经营单位的主要负责人。
二是不履行职责,发生事故的问责处罚。
不履行法定安全生产职责、导致发生生产安全事故的,给予撤职处分,并且按规定“发生一般事故的,处上一年年收入百分之四十的罚款;发生较大事故的,处上一年年收入百分之六十的罚款;发生重大事故的,处上一年年收入百分之八十的罚款;发生特别重大事故的,处上一年年收入百分之一百的罚款” ;构成犯罪的,依照刑法有关规定追究刑事责任。如发生生产安全事故时,不立即组织抢救或者在事故调查处理期间擅离职守或者逃匿的,或者对生产安全事故隐瞒不报、谎报或者迟报的,按照发生较大及以上事故的罚款数额进行处罚,最高可处上一年年收入百分之六十至百分之一百的罚款;对待对逃匿的,处十五日以下拘留。
以上两种情形,生产经营单位的主要负责人依照前款规定受刑事处罚或者撤职处分的,自刑罚执行完毕或者受处分之日起,五年内不得担任任何生产经营单位的主要负责人;对重大、特别重大生产安全事故负有责任的,终身不得担任本行业生产经营单位的主要负责人。
三是关于企业主要负责人安全生产管理能力的问责处罚。
即有可能企业主要负责人按照有关职责清单在履行安全生产职责上未有重大明显问题的(或暂且不问是否履行安全生产职责),或也未发生生产安全事故的,但企业安全生产条件经多次整改依然不具备的,企业管理难以控制(即“不具备法律、行政法规和国家标准或者行业标准规定的安全生产条件”,这与“对重大、特别重大生产安全事故负有责任的”是有区别的),或不知如何控制企业安全生产管理,由于不具备法律、行政法规和国家标准或者行业标准规定的安全生产条件导致发生生产重大、特别重大生产安全事故的(这与“受刑事处罚或者撤职处分的,自刑罚执行完毕或者受处分之日起”的处罚是有区别的),将受到五年内不得担任任何生产经营单位的主要负责人;情节严重的,终身不得担任本行业生产经营单位的主要负责人。
以上是生产经营单位主要负责人个人问责的处罚。实际上,相应的与企业安全生产职责有关的问责处罚条款近14条,由于生产经营单位的主要负责人对本单位的安全生产工作全面负责,因此作为生产经营单位主要负责人应当对这14条处罚负责。
余下的4条是关于承担安全评价、认证、检测、检验职责机构的违法行为(第九十二条)、关于其他负责人和安全生产管理人员未履行职责(第九十六条)、关于从业人员违法违规行为(第一百零七条)和关于其他人员隐瞒不报、谎报或者迟报事故违法行为(第一百一十一条)等4条职责,虽与企业主要负责人没有直接关联,但也应承当相应的管理不到位或管理不善的责任。
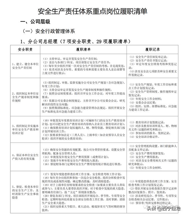
企业主要负责人法定七项安全生产职责与企业安全生产“50条职责”相对应的条款
要做到企业主要负责人法定七项安全生产职责分解落实不漏项,必须要找出企业主要负责人法定七项安全生产职责与企业安全生产“50条职责”相对应的条款。
企业主要负责人法定七项安全生产职责内容见下表:
序号 | 七项安全生产职责 |
1 | 建立健全并落实本单位全员安全生产责任制,加强安全生产标准化建设 |
2 | 组织制定并实施本单位安全生产规章制度和操作规程 |
3 | 组织制定并实施本单位安全生产教育和培训计划 |
4 | 保证本单位安全生产投入的有效实施 |
5 | 组织建立并落实安全风险分级管控和隐患排查治理双重预防工作机制,督促、检查本单位的安全生产工作,及时消除生产安全事故隐患 |
6 | 组织制定并实施本单位的生产安全事故应急救援预案 |
7 | 及时、如实报告生产安全事故 |
生产经营单位安全生产职责一览表(简称“50条职责条款”) | ||
序号 | 职责内容 | 条款 |
1 | 关于生产经营单位安全生产基本职责 | 第二十条 |
2 | 关于生产经营单位主要负责人安全生产工作职责 | 第二十一条 |
3 | 关于生产经营单位安全生产责任考核职责 | 第二十二条 |
4 | 关于生产经营单位安全生产资金投入职责 | 第二十三条 |
5 | 关于生产经营单位安全生产管理机构设置与专兼职安全生产管理人员配备职责 | 第二十四条 |
6 | 关于生产经营单位安全生产管理机构与安全生产管理人员职责 | 第二十五条 |
7 | 关于生产经营单位安全生产管理机构与安全生产管理人员履职管理职责 | 第二十六条 |
8 | 关于生产经营单位主要负责人和安全生产管理人员能力管理职责 | 第二十七条 |
9 | 关于生产经营单位安全教育培训与考核上岗管理职责 | 第二十八条 |
10 | 关于生产经营单位“四新”安全措施与教育培训管理职责 | 第二十九条 |
11 | 关于生产经营单位特种作业人员培训上岗管理职责 | 第三十条 |
12 | 关于生产经营单位建设项目“三同时”及其安全资金管理职责 | 第三十一条 |
13 | 关于特殊行业生产经营单位建设项目安全评价职责 | 第三十二条 |
14 | 关于生产经营单位建设项目设计管理职责 | 第三十三条 |
15 | 关于特殊行业生产经营单位建设项目施工验收管理职责 | 第三十四条 |
16 | 关于生产经营单位设置安全警示标志管理职责 | 第三十五条 |
17 | 关于生产经营单位安全设备设施装置安全管理实则 | 第三十六条 |
18 | 关于生产经营单位危险物品容器运输工具和特种设备安全管理职责 | 第三十七条 |
19 | 关于生产经营单位淘汰工艺与设备管理职责 | 第三十八条 |
20 | 关于生产经营单位危险物品安全管理职责 | 第三十九条 |
21 | 关于生产经营单位重大危险源安全管理职责 | 第四十条 |
22 | 关于生产经营单位风险管控与隐患排查治理管理职责 | 第四十一条 |
23 | 关于生产经营单位危险物品隔离、安全距离与疏散通道安全管理职责 | 第四十二条 |
24 | 关于生产经营单位危险作业安全管理职责 | 第四十三条 |
25 | 关于生产经营单位从业人员安全管理职责 | 第四十四条 |
26 | 关于生产经营单位劳动防护用品管理职责 | 第四十五条 |
27 | 关于生产经营单位安全生产检查管理职责 | 第四十六条 |
28 | 关于生产经营单位安全经费管理职责 | 第四十七条 |
29 | 关于两个以上生产经营单位同一作业区域安全管理职责 | 第四十八条 |
30 | 关于生产经营单位发包出租安全管理职责 | 第四十九条 |
31 | 关于生产经营单位主要负责人生产安全事故抢救管理职责 | 第五十条 |
32 | 关于生产经营单位工伤保险以及高危行业安全生产责任保险管理职责 | 第五十一条 |
33 | 关于生产经营单位与从业人员订立劳动合同管理职责 | 第五十二条 |
34 | 关于生产经营单位从业人员了解危险与防范和建议权力管理职责 | 第五十三条 |
35 | 关于生产经营单位从业人员批评检举控告与拒绝等权力管理职责 | 第五十四条 |
36 | 关于生产经营单位从业人员紧急撤离权力管理职责 | 第五十五条 |
37 | 关于生产经营单位从业人员事故救治与赔偿管理职责 | 第五十六条 |
38 | 关于生产经营单位从业人员遵章守纪管理职责 | 第五十七条 |
39 | 关于生产经营单位从业人员接受培训提高技能管理职责 | 第五十八条 |
40 | 关于生产经营单位从业人员发现危险及时报告管理职责 | 第五十九条 |
41 | 关于生产经营单位使用派遣劳动者权利与义务管理职责 | 第六十一条 |
42 | 关于生产经营单位配合安全生产监督检查管理职责 | 第六十六条 |
43 | 关于生产经营单位依法及时消除隐患职责 | 第七十条 |
44 | 关于安全评价、认证、检测、检验机构安全责任管理职责 | 第七十二条 |
45 | 关于生产经营单位生产安全事故应急救援预案管理职责 | 第八十一条 |
46 | 关于生产经营单位应急救援组织与救援器材设备物资管理职责 | 第八十二条 |
47 | 关于生产经营单位生产安全事故报告及抢救措施管理职责 | 第八十三条 |
48 | 关于生产经营单位支持配合事故抢救管理职责 | 第八十五条 |
49 | 关于生产经营单位落实事故整改措施管理职责 | 第八十六条 |
50 | 关于生产经营单位不得阻挠和干涉对事故的依法调查处理管理职责 | 第八十八条 |
生产经营单位主要负责人七项安全生产职责与生产经营单位安全生产“50条职责”存在对应的关系,如下表所示:
七项安全生产职责与50条职责对照关系分析表 | ||
序号 | 七项安全生产职责 | 条款 |
1 | 建立健全并落实本单位全员安全生产责任制,加强安全生产标准化建设 | 第二十条、第二十一条、第二十二条、第二十四条、第二十五条、第二十六条、第四十六条、第四十八条、第四十九条 |
2 | 组织制定并实施本单位安全生产规章制度和操作规程 | 第二十条、第二十一条、第二十二条、第二十五条、第四十六条、第四十八条、第四十九条 |
3 | 组织制定并实施本单位安全生产教育和培训计划 | 第二十条、第二十一条、第二十七条、第二十八条、第二十九条、第三十条、第三十一条、第四十四条、第四十五条、第五十二条、第五十三条、第五十四条、第五十五条、第五十六条、第五十七条、第五十八条、第五十九条、第六十一条、 |
4 | 保证本单位安全生产投入的有效实施 | 第二十条、第二十一条、第二十三条、第四十七条、第五十一条 |
5 | 组织建立并落实安全风险分级管控和隐患排查治理双重预防工作机制,督促、检查本单位的安全生产工作,及时消除生产安全事故隐患 | 第二十条、第二十一条、第三十二条、第三十三条、第三十四条、第三十五条、第三十六条、第三十七条、第三十八条、第三十九条、第四十条、第四十一条、第四十二条、第四十三条、第四十六条、第四十八条、第四十九条、第六十六条、第七十条、第七十二条 |
6 | 组织制定并实施本单位的生产安全事故应急救援预案 | 第二十条、第二十一条、第五十条、第八十一条、第八十二条、第八十五条、第八十六条、第八十八条 |
7 | 及时、如实报告生产安全事故 | 第二十条、第二十一条、第八十三条 |
对照这张表开展企业主要负责人安全生产职责的分解落实,方可做到不漏项。
实际上,各行业领域的生产经营单位规模和大小是不一样的,所以根据生产经营单位的不同其主要负责人安全生产职责内容和分解是不一样的,但都在七项职责内,其分解内容涵盖在“50条职责”范围内。简单来讲,所有的生产经营单位主要负责人职责均可用一句话概括,即用“建立健全安全生产规章制度”概括。
因为安全生产规章制度是以安全生产责任制为核心的,指引和约束人们在安全生产方面的行为、是安全生产的行为准则,包括了安全生产责任制度在内的所有制度,均可归纳为安全生产“五大规章制度”,即安全生产责任制度、安全生产资金保障制度、安全生产教育培训制度、安全生产检查制度和生产安全事故报告与调查处理制度。
以生产经营单位安全生产“50条职责”来讲,可分为五大制度,均可归结为安全生产规章制度,如下表所示:
生产经营单位安全生产50条职责一览表 | |||
序号 | 企业职责 | 条款 | 安全生产规章制度 |
1 | 关于生产经营单位安全生产基本职责 | 第二十条 | 安全生产责任制度 |
2 | 关于生产经营单位主要负责人安全生产工作职责 | 第二十一条 | |
3 | 关于两个以上生产经营单位同一作业区域安全管理职责 | 第四十八条 | |
4 | 关于生产经营单位发包出租安全管理职责 | 第四十九条 | |
5 | 关于生产经营单位安全生产检查管理职责 | 第四十六条 | |
6 | 关于生产经营单位安全生产责任考核职责 | 第二十二条 | |
7 | 关于高危行业生产经营单位安全生产管理机构设置与专兼职安全生产管理人员配备职责 | 第二十四条 | |
8 | 关于生产经营单位安全生产管理机构与安全生产管理人员职责 | 第二十五条 | |
9 | 关于生产经营单位安全生产管理机构与安全生产管理人员履职管理职责 | 第二十六条 | |
10 | 关于生产经营单位安全生产资金投入职责 | 第二十三条 | 安全生产资金保障制度 |
11 | 关于生产经营单位安全经费管理职责 | 第四十七条 | |
12 | 关于生产经营单位工伤保险以及高危行业安全生产责任保险管理职责 | 第五十一条 | |
13 | 关于生产经营单位主要负责人和安全生产管理人员能力管理职责 | 第二十七条 | 安全生产教育培训制度 |
14 | 关于生产经营单位安全教育培训与考核上岗管理职责 | 第二十八条 | |
15 | 关于生产经营单位“四新”安全措施与教育培训管理职责 | 第二十九条 | |
16 | 关于生产经营单位特种作业人员培训上岗管理职责 | 第三十条 | |
17 | 关于生产经营单位从业人员安全管理职责 | 第四十四条 | |
18 | 关于生产经营单位劳动防护用品管理职责 | 第四十五条 | |
19 | 关于生产经营单位与从业人员订立劳动合同管理职责 | 第五十二条 | |
20 | 关于生产经营单位从业人员了解危险与防范和建议权力管理职责 | 第五十三条 | |
21 | 关于生产经营单位从业人员批评检举控告与拒绝等权力管理职责 | 第五十四条 | |
22 | 关于生产经营单位从业人员紧急撤离权力管理职责 | 第五十五条 | |
23 | 关于生产经营单位从业人员事故救治与赔偿管理职责 | 第五十六条 | |
24 | 关于生产经营单位从业人员遵章守纪管理职责 | 第五十七条 | |
25 | 关于生产经营单位从业人员接受培训提高技能管理职责 | 第五十八条 | |
26 | 关于生产经营单位从业人员发现危险及时报告管理职责 | 第五十九条 | |
27 | 关于生产经营单位使用派遣劳动者权利与义务管理职责 | 第六十一条 | |
28 | 关于生产经营单位设置安全警示标志管理职责 | 第三十五条 | 安全生产检查制度 |
29 | 关于生产经营单位安全设备设施装置安全管理实则 | 第三十六条 | |
30 | 关于生产经营单位危险物品容器运输工具和特定行业特种设备安全管理职责 | 第三十七条 | |
31 | 关于生产经营单位淘汰工艺与设备管理职责 | 第三十八条 | |
32 | 关于生产经营单位危险物品隔离、安全距离与疏散通道安全管理职责 | 第四十二条 | |
33 | 关于生产经营单位危险作业安全管理职责 | 第四十三条 | |
34 | 关于生产经营单位危险物品安全管理职责 | 第三十九条 | |
35 | 关于生产经营单位重大危险源安全管理职责 | 第四十条 | |
36 | 关于生产经营单位风险管控与隐患排查治理管理职责 | 第四十一条 | |
37 | 关于生产经营单位建设项目“三同时”及其安全资金管理职责 | 第三十一条 | |
38 | 关于特殊行业生产经营单位建设项目安全评价职责 | 第三十二条 | |
39 | 关于生产经营单位建设项目设计管理职责 | 第三十三条 | |
40 | 关于特殊行业生产经营单位建设项目施工验收管理职责 | 第三十四条 | |
41 | 关于生产经营单位配合安全生产监督检查管理职责 | 第六十六条 | |
42 | 关于生产经营单位依法及时消除隐患职责 | 第七十条 | |
43 | 关于安全评价、认证、检测、检验机构安全责任管理职责 | 第七十二条 | |
44 | 关于生产经营单位应急救援能力建设管理职责 | 第七十九条 | 生产安全事故报告与调查处理制度 |
45 | 关于生产经营单位应急救援组织与救援器材设备物资管理职责 | 第八十二条 | |
46 | 关于生产经营单位主要负责人生产安全事故抢救管理职责 | 第五十条 | |
47 | 关于生产经营单位生产安全事故报告及抢救措施管理职责 | 第八十三条 | |
48 | 关于生产经营单位支持配合事故抢救管理职责 | 第八十五条 | |
49 | 关于生产经营单位落实事故整改措施管理职责 | 第八十六条 | |
50 | 关于生产经营单位不得阻挠和干涉对事故的依法调查处理管理职责 | 第八十八条 | |
以生产经营单位主要负责人七项安全生产职责来讲,亦可归纳为五大制度,均可归结为安全生产规章制度,如下表所示:
七项安全生产职责与安全生产“五大规章制度”关系对照表 | ||
序号 | 七项安全生产职责 | 五大规章制度 |
1 | 建立健全并落实本单位全员安全生产责任制,加强安全生产标准化建设 | 安全生产责任制度 |
2 | 组织制定并实施本单位安全生产规章制度和操作规程 | 安全生产规章制度 |
3 | 组织制定并实施本单位安全生产教育和培训计划 | 安全生产教育培训制度 |
4 | 保证本单位安全生产投入的有效实施 | 安全生产资金保障制度 |
5 | 组织建立并落实安全风险分级管控和隐患排查治理双重预防工作机制,督促、检查本单位的安全生产工作,及时消除生产安全事故隐患 | 安全生产检查制度 |
6 | 组织制定并实施本单位的生产安全事故应急救援预案 | 生产安全事故报告与调查处理制度 |
7 | 及时、如实报告生产安全事故 | |
因此,在分解落实生产经营单位主要负责人安全生产职责时要正确理解和认识安全生产职责的实质,既不要照搬照抄安全生产职责、又要实事求是地根据本单位安全生产管理工作实际分解落实主要负责人安全生产职责。

《中华人民共和国安全生产法》已正式生效,新安法的实施标志着:“全员安全生产责任制”时代来临,安全不再只是安全管理部门的事!
新《安全生产法》将第四条修改为“生产经营单位的主要负责人是本单位安全生产第一责任人,对本单位的安全生产工作全面负责。其他负责人对职责范围内的安全生产工作负责。
将第十九条中的“安全生产责任制”修改为“全员安全生产责任制”。
新《安全生产法》对于安全生产责任划分更加明确,增加“三个必须”原则:管行业必须管安全、管业务必须管安全,管生产经营必须管安全!
全员安全生产责任制是本次修订的一项重要内容,生产经营单位需要建立健全全员安全生产责任制,而主要负责人的安全生产管理职责则明确包括了要健全并落实本单位全员安全生产责任制。
生产经营单位每一个部门、每一个岗位、每一个员工,都不同程度直接和间接影响着安全生产。安全生产人人都是主角,没有旁观者。
通过立法进一步明确“全员”的概念,是将过往在实践中以及各个政策文件中的要求采用法律的形式予以确认和强调。
对应全员安全生产责任制,新《安全生产法》扩大了对未履行安全生产管理职责的个人处罚对象的范围,处罚措施也更为严厉。
2014年版的《安全生产法》中对于未履行安全生产管理职责的情况下,对相关个人进行处罚的直接处罚对象主要是生产经营单位的主要负责人。而新《安全生产法》,则将直接处罚对象明确扩大到了生产经营单位的其他负责人、安全生产管理人员、全体从业人员,除主要负责人以外的其他负责人、管理人员也可能直接面临罚款处罚。
2022《全员安全生产责任制清单》

2022生产经营单位全员安全生产责任清单
一、总则
(一)生产经营单位应依法履行安全生产主体责任,建立健全全员安全生产责任制。
(二)生产经营单位的主要负责人是本单位安全生产的第一责任人,对本单位的安全生产工作全面负责。其他负责人对职责范围内的安全生产工作负责。
(三)生产经营单位应结合行业、性质、规模特点,以及组织架构和内部运行管理模式,参照本责任清单制定符合本单位实际的全员安全生产责任清单,明确主要负责人、其他负责人、职能部门负责人、生产车间(区队)负责人、生产班组负责人、一般从业人员等全体从业人员的安全生产责任。
(四)生产经营单位应制定全员安全生产责任制考核标准,并建立落实相应的监督考核机制。
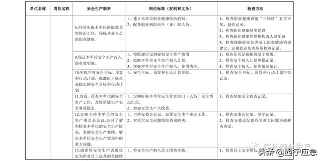
二、生产经营单位主要负责人安全生产责任清单【18条】
(一)建立健全并落实本单位全员安全生产责任制;
(二)组织制定并实施本单位安全生产规章制度和操作规程;
(三)确定符合条件的安全生产分管负责人或者安全总监、技术负责人;
(四)依法设置安全生产管理机构并配备安全生产管理人员,落实本单位技术管理机构的安全职能并配备安全技术人员;
(五)每季度至少召开一次安全生产专题会议,研究和审查有关安全生产的重大事项,协调本单位各相关机构安全生产工作事宜;
(六)每年度向职工代表大会、职工大会或者股东大会报告安全生产情况,接受工会、从业人员、股东对安全生产工作的监督;
(七)保证本单位安全生产投入的有效实施,依法履行建设项目安全设施与主体工程同时设计、同时施工、同时投入生产和使用的规定;
(八)组织建立并落实安全风险分级管控和隐患排查治理双重预防工作机制,负责管控重大风险,建立健全重大事故隐患排查、评估、报告、监控和治理制度;
(九)建立健全本单位(构成重大危险源的企业)重大危险源安全管理制度并督促落实;
(十)督促、检查本单位的安全生产工作,及时排查和消除生产安全事故隐患;每季度至少全面检查一次,属于高危生产经营单位的,每月至少全面检查一次;
(十一)组织制定并实施本单位安全生产教育和培训计划;
(十二)依法开展安全生产标准化建设、安全文化建设和班组安全建设工作;
(十三)加强本单位动火作业、临时用电作业、受限空间(有限空间)作业、高空作业、盲板抽堵作业、吊装作业、动土作业、断路作业、设备检修等特殊作业管理;
(十四)建立健全本单位安全生产责任制绩效考核制度;
(十五)组织制定并实施本单位的生产安全事故应急救援预案,配备必要的应急救援装备和物资,按规定组织开展应急演练;
(十六)建立、健全本单位的单位负责人现场带班制度,属于高危生产经营单位的,应当组织制定并实施24小时应急值班制度;
(十七)及时、如实报告生产安全事故,组织事故抢救;
(十八)法律、法规、规章规定的其他安全生产职责。
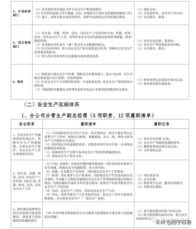
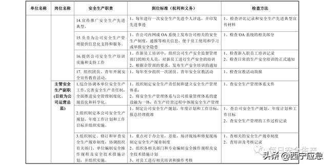
三、生产经营单位安全生产分管负责人(安全总监)安全生产责任清单【15条】
(一)协助主要负责人履行安全生产管理职责,对安全生产工作负有组织实施、综合管理和日常监督的责任;
(二)协助主要负责人建立健全本单位全员安全生产责任制、安全生产规章制度和安全操作规程,并督促实施;
(三)主持日常安全管理工作,组织本单位安全生产管理机构和安全生产管理人员开展工作,监督指导本单位生产安全事故应急预案演练与修订工作;
(四)定期向安全生产委员会(领导小组)和主要负责人报告工作,并提出须由安全生产委员会(领导小组)研究、讨论和通过的安全工作议题;
(五)组织召开安全生产工作会议,及时总结和部署安全生产工作;定期预判、评估安全生产状况,研究解决安全生产问题;
(六)协助主要负责人组织开展安全生产宣传教育培训工作;
(七)协助主要负责人建立落实安全生产风险分级管控制度,并负责职责范围内的较大风险的管控工作;
(八)协助主要负责人组织制定生产安全事故隐患排查治理制度,每月至少全面检查一次安全生产工作,对查出的事故隐患及时督促整改;
(九)组织制定本单位外来施工作业安全管理制度,监督检查本单位对承包、承租单位安全生产资质、条件的审核工作,督促承包、承租单位履行安全生产职责;
(十)组织制定本单位动火作业、临时用电作业、受限空间(有限空间)作业、高空作业、盲板抽堵作业、吊装作业、动土作业、断路作业、设备检修等特殊作业管理制度,并监督落实;
(十一)协助主要负责人建立健全本单位安全生产责任制绩效考核机制,考核与监督本单位各部门、各岗位履行安全生产责任制情况;
(十二)发生生产安全事故,按规定时间和程序报告,组织事故救援和善后处置,配合有关部门开展事故调查处理,组织内部的事故调查处理;
(十三)提名分支机构和工程项目派驻专职安全生产管理人员;
(十四)对本单位人员职务晋升、表彰奖励候选人履行安全生产职责情况提出意见建议;对从业人员违反安全生产管理制度和安全操作规程的行为,经批评教育拒不整改的,提出处理意见并监督落实;
(十五)法律、法规、规章以及本单位规定的其他安全生产职责。
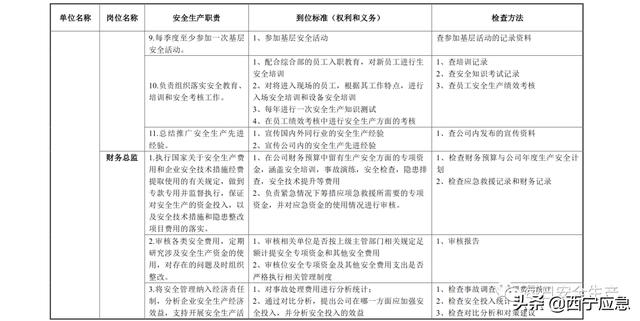
四、分管生产、设备、技术等其他负责人安全生产责任清单【7条】
(一)按照“管业务必须管安全,管生产经营必须管安全”的原则,对分管工作履行安全生产“一岗双责”,组织分管部门、车间建立落实安全生产责任制;
(二)组织贯彻执行安全生产规章制度和操作规程,并进行监督检查;
(三)组织落实分管领域的安全风险分级管控和隐患排查治理措施,对分管领域的较大风险进行管控,并监督问题隐患的整改落实;
(四)按职责分工,组织落实本单位构成重大风险的特殊作业安全措施;
(五)组织审核年度安全投入资金预算,做到专款专用,并监督执行;
(六)按规定时间和程序报告生产安全事故,按职责分工组织事故救援,做好伤亡事故的善后处理工作;
(七)法律、法规、规章以及本单位规定的其他安全生产职责。
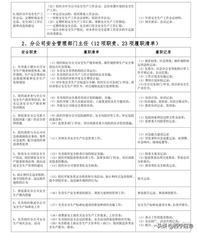
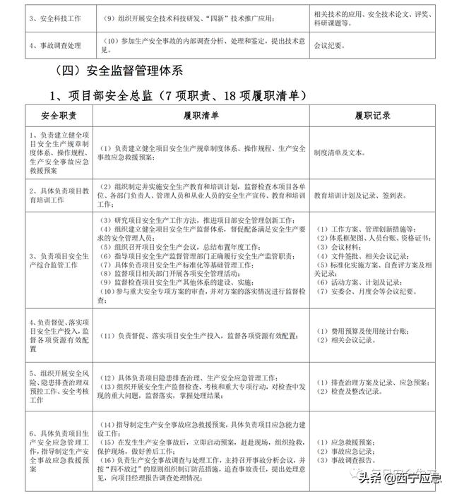
五、生产经营单位安全生产管理机构、安全生产管理人员安全生产责任清单【15条】
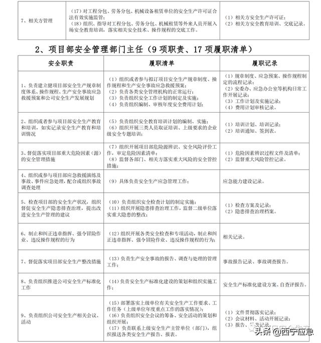
(一)组织或者参与拟订本单位安全生产规章制度、操作规程并监督实施;
(二)参与本单位涉及安全生产的经营决策,提出改进安全生产管理的建议,督促本单位其他机构、人员履行安全生产职责;
(三)组织制定本单位安全生产管理年度工作计划和目标,并进行考核;
(四)组织或者参与本单位安全生产宣传教育和培训,如实记录安全生产教育和培训情况;
(五)监督本单位安全生产资金投入和技术措施的落实;
(六)组织开展危险源辨识和评估,督促落实本单位重大危险源的安全管理措施,监督劳动防护用品的采购、发放、使用和管理;
(七)检查本单位的安全生产状况,及时排查生产安全事故隐患,提出改进安全生产管理的建议;
(八)制止和纠正违章指挥、强令冒险作业、违反操作规程的行为;
(九)组织落实安全风险分级管控措施和隐患排查治理制度,督促落实安全生产整改措施;
(十)制定本单位外来施工作业安全管理制度,督促承包、承租单位履行安全生产职责,并对承包、承租单位及人员的相关资质进行审核、监管;
(十一)对本单位动火作业、临时用电作业、受限空间(有限空间)作业、高空作业、盲板抽堵作业、吊装作业、动土作业、断路作业、设备检修等现场作业情况进行抽查监督;
(十二)组织制定安全生产责任制绩效考核制度并监督实施;
(十三)组织或者参与拟订本单位生产安全事故应急救援预案;
(十四)组织或者参与本单位应急救援演练;
(十五)法律、法规、规章以及本单位规定的其他安全生产职责。
六、生产、设备、技术等其他职能部门负责人安全生产责任清单【6条】
(一)履行安全生产“一岗双责”,落实本部门安全生产责任制;
(二)严格执行安全生产规章制度和操作规程;
(三)组织制定并实施本部门安全生产教育和培训计划,并如实记录;
(四)落实本部门安全风险分级管控和隐患排查治理措施;
(五)按职责权限参与事故应急预案编制和应急演练工作,组织事故救援,做好伤亡事故的善后处理工作;
(六)法律、法规、规章以及本单位规定的其他安全生产职责。
七、生产经营单位车间(区队)主任安全生产责任清单【16条】
(一)车间(区队)主任是车间(区队)安全生产的第一责任人,对本车间(区队)的安全生产全面负责;
(二)保证国家安全生产法律法规和企业规章制度在本车间的贯彻执行,做到车间(区队)生产与安全生产同时计划、布置、检查、总结和评比;
(三)定期召开安全专题会议,听取安全员的工作汇报,及时解决生产中的安全问题;
(四)严格执行本单位隐患排查治理各项工作制度,深入排查本车间安全生产问题隐患,组织整改落实,并做好相关记录;
(五)组织拟定本车间(区队)的安全生产年度、季度、月计划;
(六)组织拟定本车间(区队)的安全生产教育培训计划,做好员工的安全生产教育培训;
(七)负责落实本单位的安全生产规章制度和操作规程,落实安全生产的措施计划;
(八)定期组织车间(区队)人员开展安全检查、危险源辨识、风险预判活动,发现安全隐患,立即组织整改,直至消除;
(九)加强设备装置的检修维护,严格执行检维修作业安全制度,保证设备、安全装置等设施处于完好状态;
(十)执行本单位外来施工作业安全管理制度,派员现场监督,督促承包、承租单位履行安全生产职责;
(十一)对车间(区队)动火作业、临时用电作业、受限空间(有限空间)作业、高空作业、盲板抽堵作业、吊装作业、动土作业、断路作业、设备检修等特殊作业,按职责权限下达作业指令,指派专人进行现场作业监护;
(十二)属于危险化学品、矿山、建筑施工、运输、冶金、有色、涉氨制冷、涉爆粉尘及人员密集场所等重点行业领域企业的,对车间(区队)具有安全风险的生产装置工艺、重要设备设施逐一组织制定并落实管控措施;
(十三)加强班组管理,定期组织开展班组长安全培训;
(十四)组织实施本车间(区队)人员的安全生产责任制绩效考核;
(十五)本车间(区队)发生生产安全事故后,妥善保护事故现场,立即采取有效措施组织救援;
(十六)法律、法规、规章以及本单位规定的其他安全生产职责。
八、生产经营单位生产班组长安全生产责任清单【6条】
(一)每天召开班前会,开展班前安全教育,告知班组作业区域的主要安全生产风险点、防范措施和事故应急措施,做好技术交底;
(二)加强班组安全培训,督促班组人员熟知工作岗位存在的危险因素、防范措施及事故应急措施;
(三)严格执行本单位安全风险分级管控和隐患排查治理各项工作制度,组织开展班前、班中、班后安全检查或交接班检查,对班组作业区域进行安全风险隐患排查,落实安全防范措施,并做好相关记录;
(四)督促班组人员严格遵守本单位的安全生产规章制度和岗位安全操作规程,正确佩戴和使用劳动防护用品;
(五)对作业中发生的险情、突发事件及时报告,组织事故初期应急处置并采取措施保护现场;
(六)法律、法规、规章以及本单位规定的其他安全生产职责。
九、生产经营单位岗位员工安全生产责任清单【9条】
(一)严格遵守安全生产规章制度和操作规程,服从管理;
(二)积极参加安全学习及安全培训,掌握本职工作所需的安全生产知识,提高安全生产技能,从事特种作业的必须经培训取得相应资格证书;
(三)认真开展岗前、岗中、交接班安全隐患排查,确保本岗位作业区域内相关机械设备、用电、环境等保持安全状况;
(四)发生生产安全事故后,事故现场有关人员应当立即报告本单位负责人;发现事故隐患或者其他不安全因素,应当立即向现场安全管理人员或者本单位负责人报告;
(五)有权对单位安全生产工作中存在的问题提出批评、检举、控告,有权拒绝违章指挥和强令冒险作业;
(六)熟悉本岗位的安全生产风险和应急处置措施,发现直接危及人身安全的紧急情况时,有权停止作业或者在采取可能的应急措施后,撤离作业现场;
(七)正确佩戴和使用劳动防护用品;
(八)熟练掌握应急逃生知识,提高互救自救能力;
(九)法律、法规、规章以及本单位规定的其他安全生产职责。
《关于贯彻执行〈生产经营单位全员安全生产责任清单〉严格落实全员安全生产责任制的通知》(鲁安办发〔2016〕40号)同时废止。

近年来的一系列事故警示,生产经营单位的主体责任,需要进一步“责任到人”。既要盯住负责人,也应“建立健全并落实本单位全员安全生产责任制”。新安全生产法第五条规定:“生产经营单位的主要负责人是本单位安全生产第一责任人,对本单位的安全生产工作全面负责。其他负责人对职责范围内的安全生产工作负责。”
“一把手”职责中首次明确“全员安全生产责任制”。新安全生产法第二十一条规定:“生产经营单位的主要负责人对本单位安全生产工作负有下列职责:(一)建立健全并落实本单位全员安全生产责任制,加强安全生产标准化建设;(二)组织制定并实施本单位安全生产规章制度和操作规程;(三)组织制定并实施本单位安全生产教育和培训计划;(四)保证本单位安全生产投入的有效实施;(五)组织建立并落实安全风险分级管控和隐患排查治理双重预防工作机制,督促、检查本单位的安全生产工作,及时消除生产安全事故隐患;(六)组织制定并实施本单位的生产安全事故应急救援预案;(七)及时、如实报告生产安全事故。”
单位安全生产管理的专责机构和专责人员的职责。新安全生产法第二十五条规定:“生产经营单位的安全生产管理机构以及安全生产管理人员履行下列职责:(一)组织或者参与拟订本单位安全生产规章制度、操作规程和生产安全事故应急救援预案;(二)组织或者参与本单位安全生产教育和培训,如实记录安全生产教育和培训情况;(三)组织开展危险源辨识和评估,督促落实本单位重大危险源的安全管理措施;(四)组织或者参与本单位应急救援演练;(五)检查本单位的安全生产状况,及时排查生产安全事故隐患,提出改进安全生产管理的建议;(六)制止和纠正违章指挥、强令冒险作业、违反操作规程的行为;(七)督促落实本单位安全生产整改措施。”“生产经营单位可以设置专职安全生产分管负责人,协助本单位主要负责人履行安全生产管理职责。”
新《安全生产法》第三条明确提出“三个必须”:安全生产工作实行管行业必须管安全、管业务必须管安全、管生产经营必须管安全,强化和落实生产经营单位主体责任与政府监管责任,建立生产经营单位负责、职工参与、政府监管、行业自律和社会监督的机制。
将第四、十九条中的“安全生产责任制”修改为“全员安全生产责任制”。
将第五条修改为“生产经营单位的主要负责人是本单位安全生产第一责任人,对本单位的安全生产工作全面负责。其他负责人对职责范围内的安全生产工作负责。
比如分管人力资源的副总经理,对分管领域的安全要负责任。下属企业里面,安全管理团队配备得不到位,缺人,由此导致的事故这个副职是要负责任的。比如分管财务的副总经理,如果下属企业里安全投入不到位,分管财务的副总经理是要承担责任的。
































2022年全员安全生产责任书
(文末下载)



2022年度安全生产目标责任书
(文末下载)




稿件来源:每日安全生产
监制:马吉玉
责编:张亚骄
编辑:李泰







