一则广州增值税免征年限调整的政策,让市场的焦虑情绪再一次达到高潮。
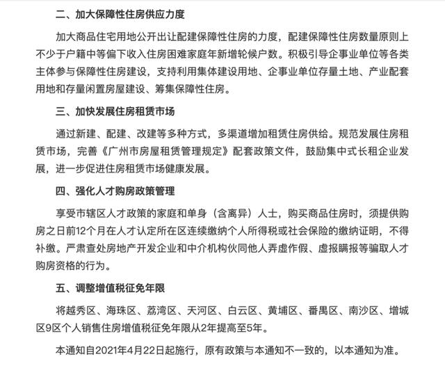
政策规定:2021年4月22日0点开始,越秀区、海珠区、荔湾区、天河区、白云区、黄埔区、番禺区、南沙区、增城区等9区个人销售住房增值税征免年限从2年提高至5年。


换句话讲,这9个区的二手房售卖,若房产证不满5年需按全额征收增值税,满五年才能减免。
但非普通住宅(豪宅)即便满五年,仍需按差额征收增值税。未满五年,全额征收。
回顾当前听到的四个增值税版本,哪个才是最准确的呢?
1、增值税税率是5.6%
2、增值税税率是5.33%
3、增值税税率是5.3%
4、增值税税率是5.05%
其实以上答案全对,属于不同时期不同角度的答案而已。

事实上,增值税(旧称:营业税)的税率一直都是5%,上述的零头其实来自于附加税,涵盖三大类:城市维护建设税、教育费附加、地方教育附加。
这些附加税到底是什么?
别着急,南房叔给你详细分析。
01 增值税的前世今生

如今大家所谈论的增值税,以前都统称为营业税。

更名之前,业主出售一套房子,按照成交价征收税费(申报的价格与税局核准价,高者为准,通常是网签合同价格为准)。
同时,根据相关规定,营业交易还需缴纳三个附加税种,法律条文如下:
1、根据《中华人民共和国城市维护建设税暂行条例》的规定:城市维护建设税,以纳税人实际缴纳的产品税、增值税、营业税税额为计税依据,分别与产品税、增值税、营业税同时缴纳。纳税人所在地在市区的,税率为7%;纳税人所在地在县城、镇的,税率为5%。
2、《征收教育费附加的暂行规定》第三条规定:“教育费附加,以各单位和个人实际缴纳的增值税、营业税、消费税的税额为计征依据,教育费附加税率为3%,分别与增值税、营业税、消费税同时缴纳”。
3、《广东省地方教育附加征收使用管理暂行办法》第六规定:对广东省行政区域内缴纳增值税、营业税、消费税的单位和个人(包括外商投资企业、外国企业及外籍个人),按实际缴纳“三税”税额的2%征收地方教育附加。
三类附加税总和为营业税的12%,所以增值税附加则为:5x12%=0.6%。
为方便理解,就有了增值税是5.6%的说法。
以一套成交价300万的交易房屋为例,营业税征收时期,交易的营业税费就是:300×5.6%=16.8万。
02 “营改增”后的税率计算标准
然而,这种计税方式并不合理,卖房300万,业主交增值税15万,业主实收285万,也就是说业主已经缴纳的15万增值税又重复交了一次增值税。
为了填补这个漏洞,2016年5月1日,全国全面推开“营改增”试点,税率维持不变,但计算方式有所改变。
假设新规定下的剔除含税部分的核准交税的价格为A,那么,含税销售额=核准价格+核准价格 x 增值税率,也就300=A+Ax5%。
所以,核准交税价格 A=300÷(1+5%)
简单来说,现在的增值税计算必须把已经计税部分剔除,而简易征收方式不需要计算进项税和销项税,其计算公式为:增值税=含税销售额÷(1+征收率)×征收率,也就是:成交价(含税销售额)÷1.05×5%
现在你知道1.05的来源了吧?
从这个角度分析:
增值税以及附加的税率是(1÷1.05)×5.6%=5.33%
才是营改增后正确的说法。
但2019年,降税负举措再出击。
根据《广东省财政厅 国家税务总局广东省税务局关于我省实施小微企业普惠性税收减免政策的通知》(粤财法〔2019〕6号)规定,“对增值税小规模纳税人减按50%征收资源税、城市维护建设税、房产税、城镇土地使用税、印花税(不含证券交易印花税)、耕地占用税和教育费附加、地方教育附加。本通知执行期限为2019年1月1日至2021年12月31日。”
源自于广东省财政厅的一份新通知,增值税附加减半后,调整为5.3%。
沿用上面的例子来说,改征增值税后,采用简易征收,300万为含税价,需要剔除税收部分后再乘以征收率,即:增值税=300÷(1+5%)×5.3%=15.14万,对比此前的16.8万,可减少纳税1.66万。
在新政策之下,真实税率的计算公式如下:
增值税以及附加的合并税率为:(1÷1.05)×5.3%=5.047619%,约为5.05%。
从这个角度分析:
如果有人问你增值税税率是多少?你可以这样严谨地回答:
增值税税率是5%
增值税附加税率是0.3%
增值税及附加税率是5.3%
所以,准确的计算增值税及附加的公式为:
增值税=成交价÷(1+5%)×5.3%
便捷增值税及附加预估计算的公式为:
增值税=成交价×5.05%
现在你知道如何回答增值税税率了吧。







