2021年的高考整体工作已经接近尾声了,目前各个批次的录取工作也基本结束。绝大多数同学都已经收到了录取通知书。随通知书邮寄的有一份“国家资助政策”简介。系统地介绍了我们国家目前的资助政策。为广大学子排忧解难。现在就随小编一起来看看,资助政策之生源地贷款如何申请吧,最新的攻略送上,希望在申请的路上不迷路!同时呢,也希望广大学子在大学里能勤奋学习,用实际行动回馈社会。
01
登录学生在线服务系统:https://sls.cdb.com.cn,可采用账号密码登录,也可采用手机号
注:
1、忘记登录密码,可以点击“忘记密码”选择重置方式重置密码。
2、手机登录时,同一个手机号每天发送验证码次数限制在5次,超过次数后,需明天再操作;
验证码收到后,有效期5分钟,过期失效;
验证码收到后,在有效期内,输入次数错误超过3次,验证码失效。
02
点击【申请贷款】

输入手机号,进行手机认证

注:
(1)确保操作手机号码与系统所留手机号码保持一致,后续贷款申请成功短信和回执验证码短信均发送到该手机号码。

(2)如原手机号已更换可点击输入框修改手机号。
03
通过验证后点击【确定】会进入续贷申请界面

注:
1、此处需填写或选择相关信息(贷款金额、贷款年限、续贷声明),务必按要求填写,填写内容不合要求可由县资助中心老师将该学生本次申请审核退回,其它项为系统自动取值。
04
填写贷款基本信息后,点击【下一步】进入共同借款人信息界面。

注:
选择共同借款人,系统会自动载入历史共同借款人,此时学生可以选择历史共同借款人中的一位,如果想新增共同借款人需要到资助中心现场办理,不能进行远程受理。其他项为系统自动取值。
05
填写共同借款人信息后,点击【下一步】对贷款资料进行确认。
确认贷款资料无误,点击【下一步】提交贷款材料,系统弹出“贷款申请资料保存成功”,并提示贷款签订方式选择。

06
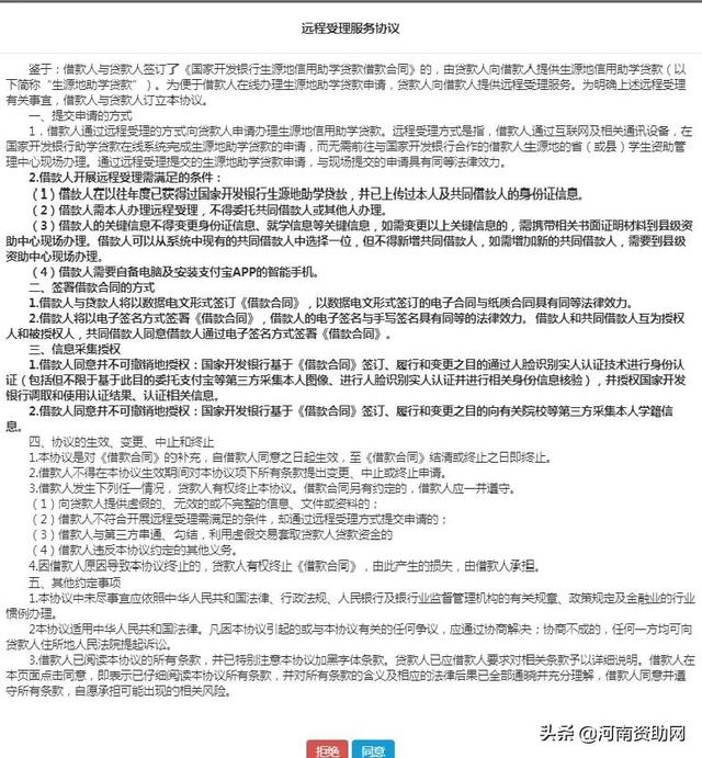
选择【网上签订合同】,弹出远程受理协议页面。

07
同意远程受理协议,进入合同预览页面。

08
点击【确定】进入身份认证授权界面。
系统弹出“身份认证授权”窗口,自动生成该笔贷款申请支付宝身份验证所需二维码。


注:
1、使用支付宝APP扫描二维码并开展身份认证期间,要保持生源地学生在线系统身份认证窗口保持前台开启状态。
2、可以使用国开行助学贷款专用支付宝账户登录支付宝手机APP,也可使用本人名下其他支付宝账户登录。
09
使用手机支付宝APP扫描二维码进行身份认证授权。

扫码完成后,自动跳转国家开发银行生源地助学贷款续贷认证专用通道,学生需按照提示流程进行身份认证。

10
在手机支付宝客户端完成身份认证认证后,返回学生在线系统,点击【我已完成身份认证,点击查询】按钮。


注:
如身份认证失败,请按照以下步骤操作:
1.认证失败合同卡片上会有提示可点击按钮重新选择。
2.退出当前窗口,点击合同卡片上的“待网上签订合同”按钮重新走一遍流程。
3.为了防止续贷学生重复生成大量二维码数据造成系统拥堵,二维码生成时间间隔2分钟以上。
4.确实无法通过身份验证,学生可选取“资助中心现场签订合同”进行线下贷款办理操作。
11
身份认证完成

12
远程贷款申请提交成功后,返回我的贷款查看贷款申请卡片状态,已刷新为远程贷款申请已提交,耐心等待老师审批受理即可。

注:
1、通过身份认证的远程贷款申请提交成功后无法修改,可以通过删除贷款申请,重新申请一份新的贷款申请。
2、未通过身份认证的贷款申请可以通过修改贷款申请重新选择是否现场签订合同或网上签订合同。
13
贷款申请进度查询
申请完贷款后,首页会显示贷款进度条,显示该贷款申请的进度,申请进度主要有5个节点分别为:
在线提交、现场受理、审批中、审批通过、发放到高校。
注:
当县资助中心老师审核成功后,会给续贷学生发送贷款办理成功与回执验证码短信,续贷学生可登陆学生在线系统查看并打印电子合同和贷款受理证明。
14
记住你的回执校验码,交给录取高校的学生资助部门就可以了。
这就是所有流程,不知道对你有没有帮助,欢迎一起讨论哦。







