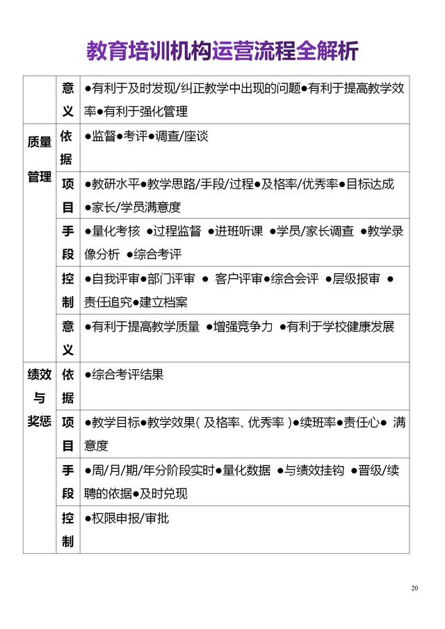
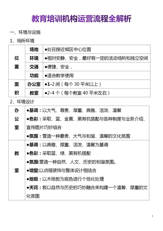
运营培训(培训机构从选址到招生管理,完整一套运营流程方案(值得收藏)) 功夫阿珍 2026-03-11 00:39:56 274 0 【温馨提示】该份资料合计28页,我们已经为您整理成电子文档如果您觉得这份资料对您有帮助希望获取完整的电子版内容参考学习您可以关注+收藏+转发然后私信:想要 运营培训 << 开空头支票的后果是什么呢(不要给婚姻开空头支票) 朗新科技股份有限公司(朗新科技最新公告:控股股东及一致行动人拟减持不超过3%公司股份) >> 您可以还会对下面的文章感兴趣: 暂无相关文章 相关文章 营销策划案例(如何做一个营销策划案?附5个完整营销策划案例) 南通江山化工(南通江山农药化工股份有限公司关于利用闲置自有资金进行现金管理到期收回及后续进行现金管理的进展公告) 北京市房地产交易管理(北京房产律师徐宪杰:房屋买卖合同的注意事项) 携号转网的规定(三大运营商携号转网细则出炉:四类号不能转,转网需符五条件) 外资银行管理条例实施细则修订(关于俄罗斯外贸银行) 运营培训(培训机构从选址到招生管理,完整一套运营流程方案(值得收藏)) 运营好学吗 多久能学会(新手学网络运营一般需要多长时间呢?) 汽车的品牌设计有什么要求,广西汽车品牌设计案例图片创意