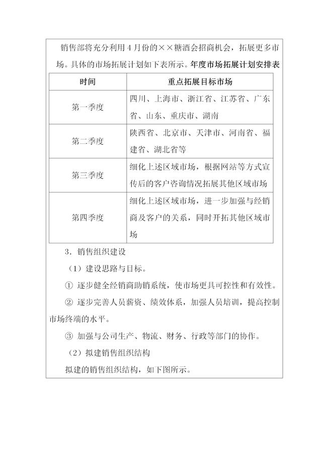
营销方案模板(2019企业年度营销计划书模板(可根据自身企业情况直接套用)) 北碚小猪书坊 2026-03-22 02:24:50 255 0 【温馨提示】该份资料合计13页,我们已经为您整理成电子文档如果您觉得这份资料对您有帮助希望获取完整的电子版内容参考学习您可以关注和转发然后私信回复:悟道资料无价,心诚者得! 营销方案模板 << vc投资人(VC难投芯片:估值超40亿的企业,不会再下手了) 常回家看看法律后果(追诉时效为20年,潜逃28年后落网还能追诉吗?) >> 您可以还会对下面的文章感兴趣: 暂无相关文章 相关文章 行政处罚决定书的送达日期具有法律意义(「建议收藏」《行政处罚法》中的法定期限梳理) 超声电子(000823)股吧(超声电子(000823.SZ)2021年度权益分派10派1元 股权登记日为6月27日) 现场买火车票要身份证吗(坐火车没带身份证怎么办?别慌!这样操作非常简单) 不能缓刑的条件(满足这5个条件,罪犯有机会宣告缓刑,不用坐牢) 劳动仲裁财产保全费用(发生劳动争议时,劳动者可以要求仲裁庭做财产保全吗?) 商贸公司经营范围有哪些(蜜雪冰城成立幸运咖商贸公司 经营范围含农副产品销售) 房产证抵押在银行孩子入学怎么办(我在不动产,孩子小升初开证明,学校和家长最关心的问题有哪些) 版权申明格式(大江网(中国江西网)版权与免责声明)