采用NEC upd78F0547单片机为主控制器,通过键盘来设置直流电源的输出电流,并可由液晶显示器显示输出的电压、电流值。主电路采用运放LM324和达林顿管组成调节电路,电路设计合理,编程正确。除了完成题目要求外,电路设计了步进设置功能,可设置不同的恒流和稳压值。
恒流、恒压充电电路:这部分电路是整个电路的核心部分,主要由D/A转换电路,恒流、恒压调整电路,检测电路组成。控制电路输送来的数字信号由D/A转换电路IC205转换成模拟信号作为基准电压,然后送到电压比较器IC201的正输入端。输出端取样电阻上取得取样电压信号送到电压比较器IC201的负输入端,与基准电压比较,比较结果由IC201的输出端反馈到T202,控制T202的导通状态。
由D201、 D202、R201、T203组成一个恒流源A,恒流值I=2Ud-Ube/R201 。T202的导通状态影响着对恒流源A的吸收电流,从而改变恒流源A对调整管T201基极的驱动电流,稳定调整管T201的输出值。为减小输出纹波,调整管T201使用达林顿三极管。调整管T201基极电流由一恒流源提供,进一步减小电源电压波动对调整管T201带来的影响。电路采用悬浮驱动。
电位器W103以及单片机(内含A/D转换)组成电压检测电路。W103将输出电压的取样信号送单片机内部的A/D电路进行转换,转换得到的数字信号由单片机处理,并由LCD显示器显示测量值。取样电阻R202、IC202以及单片机(内含A/D转换)组成电流检测电路。取样电阻R202上的取样信号送 IC202处理、送单片机内部的A/D电路进行转换,转换得到的数字信号由单片机处理,并由LCD显示器显示测量值。
    
▲图2.1 恒流、恒压充电电路原理图
    
▲图2.2 D/A转换电路原理图
控制电路:控制电路主要由NEC upd78F0547单片机及外围电路、键盘电路等组成。单片机接收检测电路传输来的信号,经过A/D转换后将电压和电流值显示到液晶上。该电路能够通过按键设定电源的输出电压值和电流值,通过控制D/A芯片的设定值实现控制输出电压值和电流值。并根据检测实际输出的电流(压)值与设定值比较后,调整D /A芯片的设定值 ,使得电源的输出稳定、可靠。
    
▲图2.3 CPU电路原理图
    
▲图2.4 键盘电路原理图
显示电路:采用4行8列的汉字液晶屏显示实际的设定电流值、设定电压值、实际输出的电流值、实际输出电压值。电压分辨率0.1V。电流分辨率1mA。液晶屏能够在设定时显示设定的电压和电流值。
    
▲图2.5 LCD显示电路原理图
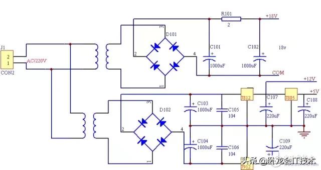
电源电路:具有2组输出直流输出,一组为主输出DC18V,作为充电电路的能源输入;另一组输出±DC 12V和DC 5V,给本电源中控制电路、恒流(压)调整电路、显示电路等部分提供工作电源。
    
▲图2.6 电源电路原理图
恒流输出时,在100mA(慢充)和200mA(快充)可设置的基础上,增加了电流值从100MA---200MA可调功能,步进为20 mA。可设置多种恒压输出状态,恒压输出值为:10V,9V,12V。以直流电源为核心,NEC upd78F0547单片机为主控制器,通过键盘来设置直流电源的输出电流,并可由液晶显示器显示输出的电压、电流值。由单片机程控设定数字信号,经过 D/A转换器输出模拟量,再经过运算放大器隔离放大,控制输出功率管的基极,随着功率管基极电压的变化而输出不同的电流(压)。可稳定地实现恒压或恒流充电状态,并在恒流输出时可设置电流100mA慢充和200mA快充,电压(流)波动和纹波电压(流)小,并具有过热保护和自动恢复功能。
TOP2 便携式设备快速充电电源电路模块输入选择电路模块
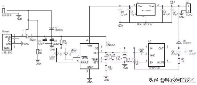
输入选择电路用以实现对外接供电电源的选择,本设计中采用目前主流的USB 供电以及电源适配器供电两种方式,以适应不同的供电环境,外接电源的供电电压需在4.5V~6V 之间,当两者共同存在时,适配器具有优先权,具体实现方法如图3,分以下三种情况:
    
▲图3 输入选择电路

只有电源适配器供电,PMOS 管截止,输入电压经D1 降压后,给后级电路供电,D1 采用肖特基二极管,导通压降约为0.3V ;只有USB 供电,PMOS 管导通,D1 用于防止USB 接口通过电阻R2 消耗电能;两者同时存在,PMOS 管截止,电源适配器输入电压经D1 降压后,给后级电路供电。
锂电池充电管理电路模块
锂电池充电电路采用CN3052 锂电池充电芯片,CN3052 可以对单节锂电池进行恒流或恒压充电,只需要极少的外围元器件,可编程设定充电电流,恒压充电电压为4.2V。并且符合USB 总线技术规范,非常适合于便携式应用的领域。应用电路如图4只需要很少的外部元件,输出电压4.2V,精度可达1% ,CE 为芯片使能端,高电平有效。绿色LED 用于指示电池是否处于故障状态,红色LED用于指示是否处于充电状态。本设计中TEMP 管脚接到地,未使用温度检测功能。R4 用于设定恒流充电电流。设计中R4 为10KΩ,充电电流为180mA。
    
▲图4 锂电池充电管理电路
电池输出稳压电路模块
因锂电池电量不同时,输出电压可在大约3.5~4.3V之间变动,采用低压差线性稳压器(LDO)对电池输出电压进行稳压,经稳压后输出恒定的3.3V 电压,本设计采用TPS76333 稳压芯片,只需极少的外围元件,使用方便,此稳压芯片最大可输出150mA 电流。电路图如图5所示。
    
▲图5 电池稳压电路
外接电源稳压电路模块
因电池供电时,经LDO 电路稳压后,输出电流有限,当有外接电源时,稳压方式采用SPX1117-3.3V 稳压器进行稳压,输出电流可达800mA。交流电经过整流可以变成直流电,但是它的电压是不稳定的:供电电压的变化或用电电流的变化,都能引起电源电压的波动。要获得稳定不变的直流电源,还必须再增加稳压电路。电路图如图6 所示。
    
▲图6 外接电源稳压电路
系统整体电路模块
系统整体电路如图 所示。由输入选择电路选择外接电源的供电方式,电源输入的电压值为4.5~6 伏,有外接电源时,直接经3.3V 稳压器稳压后输出,如果电池电量不足时,同时通过锂电池充电电路对锂电池进行充电;没有外接电源时,由锂电池供电,经3.3V低压差线性稳压器稳压后输出,供电选择电路根据是否有外接电源,选择由外接电源供电或者锂电池供电。
    
▲图8 整体电路
系统介绍一种通用性较强、成本低廉的便携式电源系统,讨论分析电源电路的结构、设计和具体实现,使用外部可编程电路对所设计电路进行控制,并利用软件进行电路设计和仿真验证。采用外接电源供电,也可由内置锂电池供电,系统最终输出电压均为 3V,系统可广泛应用于各种便携式设备,有较强的实用性和较好的市场前景。
整理自电子发烧友网








