作者:杨光明、许惠茹

2021年12月24日,第十三届全国人大常委会第三十二次会议对《中华人民共和国公司法(修订草案)》(下称“修订草案”)进行了审议,修订草案向社会公开征求意见。修订草案共15章260条,在现行公司法13章218条的基础上,实质新增和修改70条左右,其中涉及董监高相关内容的修改近60条,不可谓篇幅不重。本文在梳理对比现行公司法与修订草案内容的基础上,分类总结出如下主要变化。
1、新增内容——新增董事辞职和解任的内容,有限责任公司与股份有限公司同等适用。董事可以书面辞职,但需要留任的除外,股东会可以无正当理由解任董事,赔偿即可。对于无正当理由解任董事,此前一直颇有争议,此次修订草案是为突破,但对于赔偿标准也未予以明确,审判实践仍具有较大不确定性,相较而言,对董事利益保护稍有欠缺。



2、新增内容——董事会议事规则新增为法定事项:双二分之一,二分之一出席,二分之一表决通过。

3、新增内容——董事和监事可以作为撤销股东会或董事会的权利主体,且只有在公司证明撤销决议具有不正当目的的情况下才需要提供起诉担保,降低了起诉难度。

4、新增内容——新增董事会决议不成立的情形并明确撤销决议不影响与善意相对人形成的民事法律关系。将过往审判实践内容上升为法律。


5、新增内容——新增公司选举、解任董事、监事不得以临时提案的方式提出,将董事、监事的选举和解任的重要性与公司三分之二表决事项放在同等重要位置。

6、新增内容——董事会决议应书面记录,出席董事签名。

7、新增内容——董事会决议无效、可撤销、不成立的规定,适用于股份有限公司。

8、新增内容——对上市公司独立董事的限制予以明确。独立董事的责任边界和权利限制在此次修订草案中已有初步体现,立法者倾向于保留独立董事制度以替代监事会制度,甚至还引入了非执行董事等新概念,独立董事与董事会中审计委员会的制度需相互配合,同时也建议进一步厘清各自权限。


9、新增内容——新增董事会决议事项涉及关联关系的应由董事主动书面报告。

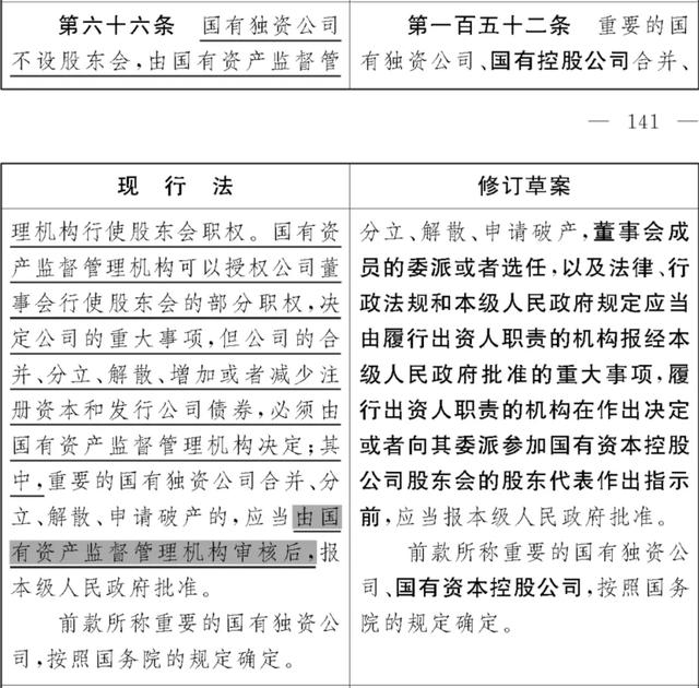
10、新增内容——国有独资公司董事成员由履行出资人职责的机构委派,成员中应当过半数为外部董事,并有职工代表。董事会成员的委派和选人为重大事项,需报本级人民政府批准。



1、修改内容——以往的公司法都认为董事会是决策机构,经理层才是执行机构。此次修订草案是首次将董事会定义为执行机构,与《民法典》接轨,《民法典》第81条规定,“营利法人应当设执行机构。执行机构行使召集权力机构会议,决定法人的经营计划和投资方案,决定法人内部管理机构的设置,以及法人章程规定的其他职权”。


2、修改内容——不设董事会的公司,设一至两名董事,变更以往执行董事的规定,并衔接法定代表人的任职规定。


3、修改内容——没有董事会的公司,董事可以召集股东会,而非执行董事。


4、修改内容——董事会成员中应有职工代表标准变了,以前是主体标准,现在是数量标准,职工人数超过300人的,无论是有限责任公司还是股份有限公司,董事会成员中均应有职工代表。

1、新增责任——设立时的股东未足额缴纳出资或股东抽逃出资的,董监高未采取措施也有可能承担赔偿责任。这一原则自最高院一巡案例【(2018)最高法民再366号】开创先河后一直争议不断,此次修订草案将其上升为法律的高度,算是初步尘埃落定。但董监高的责任远不止如此,此次修订还有不少新增内容。


2、新增责任——董监高违反规定为他人取得本公司股份提供财务资助的,负有责任的董监高承担赔偿责任。

3、新增责任——公司违反规定向股东分配利润的,负有责任的董事、监事、高级管理人员应当承担赔偿责任。

4、新增责任——董监高执行职务,给他人造成损害需与公司承担连带责任,如受控股股东或实际控制人的影响给公司或股东造成损失,需与控股股东和实际控制人承担连带责任。

5、新增内容——对董监高的任职资格予以明确。董监高涉刑事犯罪的将缓行也纳入范围,对外欠债未清偿的需以列为失信被执行人为标准,明确了界限。


6、新增内容——明确董监高忠实和勤勉义务的内涵,忠实义务后增加了不得利用职权谋取不正当利益的说明。勤勉义务后增加了执行职务应当为公司的最大利益尽到管理者通常应有的合理注意。董监高的忠实和勤勉义务一直难以确定,此次在概念的界定上又前进了一步,但仍需审判实践进行具体判定。

7、董监高禁止行为减少——此次修订草案已经删除了“公司不得直接或者通过子公司向董事、监事、高级管理人员提供借款”的内容。同时对董监高违法公司规定,将公司资金借贷给他人或以公司财产为他人提供担保也不再列为禁止事项,实为修订重大变化。

8、放松关联交易、自营等禁止事项管控——修订草案前,禁止关联交易,修订草案修改为满足条件情形下的报告制度。同时新增关联交易、自营等禁止事项可向董事会决议、报告,扩大了董事会的权利。


9、新增内容——新增股东代表诉讼责任主体包含全资子公司的董事会、董事、高级管理人员、监事会、监事。


10、新增义务——董事为公司清算义务人。在公司法领域,公司清算义务人一直是股东而非董事,《公司法司法解释二》中的清算义务人是股东,《九民纪要》中的清算义务人也是股东(小股东有条件的排除),但在《民法典》中公司清算义务人是董事、理事等执行机构或决策机构的成员。此次修订草案再一次与《民法典》接轨,但变化也是相当显著,清算义务人与清算责任挂钩,需引起重视。


1、主要核心变化——允许公司选择单层制治理模式,监事会不再是“必须”。前文已经说过,在独立董事与监事会的选择上,修订草案仍然选择了独立董事,并且此次修订可以明显看出对董事会层面的倾斜,无论是权利范围还是责任承担,对董事会的新增规定占据了大半江山。此次修订,无论是有限责任公司还是股份有限公司还是国有独资公司均可选择在董事会中设立审计委员会的方式取代监事会或监视。但值得注意的是,审计委员会的职责范围小于监事会的职责范围,即使是修订草案的公司法仍有很多条款是对监事会或监事职权的规定,审计委员会与监事二选一的安排会造成一定的权责虚置。



2、新增内容——明确监事会是公司的监督机构,新增监事会可以要求董事、高级管理人员提交执行职务的报告,但该新增规定在审计委员会可以取代监事会面前,形同虚设,立法者一方面在以制度形式挽救监事会的实权,一方面又新增取代监事会的单层治理模式,实际上已经向董事会治理方式倾斜。最后,修订草案新增股份公司也可以不设监事会,只设一至两名监事的规定。







《公司法(修订草案)》是大刀阔斧的修改,此次修订在董监高权利范围及责任承担方面变化巨大,整体可以看出今后董事会的职责会更多,承担赔偿责任、连带责任的范围要更广,董事的忠实和勤勉义务更加具像,修订草案的内容如最终定稿对今后的公司治理将产生重大影响。








