怎样住宅区才能算得上棚户区?
最新认定标准来了▼
本周,南京市政府办公厅近日发布了 《关于城市棚户区改造范围和界定标准的通知》 ,对城市棚户区改造范围、棚户区改造项目界定标准等进行了明确。

网页截图
怎样的住宅区叫棚户区?请看▼
1、城市棚户区包括棚户区(危旧房)和城中村。
2、棚户区(危旧房)是指在城市规划区范围内,简易结构房屋较多、建筑密度较大、使用年限较久、房屋质量较差、建筑安全隐患较多、使用功能不完善、配套设施不齐全的居住区域。
3、城中村是指城市建成区范围内,具有以下情形之一的区域:
撤销了乡村行政建制、实施街道办事处居委会城市管理的区域;
土地已被全部或部分征用,原农村居民已全部或部分转变为城市户口,已被建成区包围或半包围的自然村。
条件满足其一,
且在改造范围内纳入棚改!


位于城市棚户区改造范围内,且具有下列情形之一的改造项目可以纳入城市棚户区改造项目实施:
1、 房屋结构简易,使用年限较久,使用功能不全,包括房屋室内空间和设施不能满足安全和卫生要求(无集中供水、无分户厨卫等)。
2、 市政基础设施落后或不全,排水、交通、供电、供气、通信、环卫等配套基础设施不齐全或年久失修,且难以通过修缮完善功能。
3、 建筑密度较大,房屋破旧拥挤,存在较大消防安全、地质灾害等安全隐患。
4、 公共服务设施薄弱,无基本教育、医疗卫生、社区服务等公共服务设施,且无法通过规划建设进行完善。
5、 房屋结构抗震基本不符合要求的,或经专业机构评定属于危险房屋或严重损坏房屋。
//
这些情况被严令禁止
//
通知中要求,各区要以有效推动居民从“住有所居”到“住有宜居”为目标,将棚户区改造工作与城市更新、“美丽家园”建设,城市环境综合整治等工作有机结合起来,按照规定科学合理确定棚户区改造项目:
1
严禁单独将企事业单位办公、生产、仓储等非居住用房纳入改造范围。整体改造项目中包含的企事业单位办公、生产、仓储等非居住用房部分不享受财政支持政策。
2
对于各类产业园区、工业园区和城市新区等功能区,在满足城市棚户区改造特征的基础上,可将规划区范围内的危旧房和城中村列入棚户区改造范围。
3
严禁将棚户区改造范围扩大到农村,对于城市建设用地范围外的危旧房,一律不得列入城市棚户区改造范围。
4
另外,要严格控制改造范围,禁止将城市道路拓展、历史街区保护、文物修缮等带来的国有土地上房屋征收及征地房屋拆迁改造项目及其他不符合棚户区界定标准和改造范围的项目纳入城市棚户区改造范围。
今年有100多处棚户区要改造
据市房改办消息,今年南京市计划改造400万平方米棚户区,涉及100多处。
2018年6月,全市已累计完成219.92万平方米改造计划,涉及居民超7000户。
未来3年改造418个棚户区
今年是南京市实施《南京市棚户区改造和老旧小区整治行动计划》第一年!
未来3年,全市要改造418个棚户区,涵盖11万多户、936个老旧小区,确保到2020年年底,基本完成现有棚户区改造和主城六区2000年以前建成、尚未整治的非商品房老旧小区整治。
全市还将整治192个老旧小区,建筑面积625万平方米,房屋1973幢,涉及居民8.3万户,其中超过10万平方米的大体量小区15个。
南京市正在研究制定2018—2020年改造计划,推动棚户区将改造实现“应改尽改”。
与以往几轮棚户区改造主抓大项目不同的是,这次南京将所有零散的棚户区改造项目也都纳入进攻坚计划,有的棚户区改造项目可能只涉及几十户甚至几户居民,此次棚改将实现“应改尽改”。
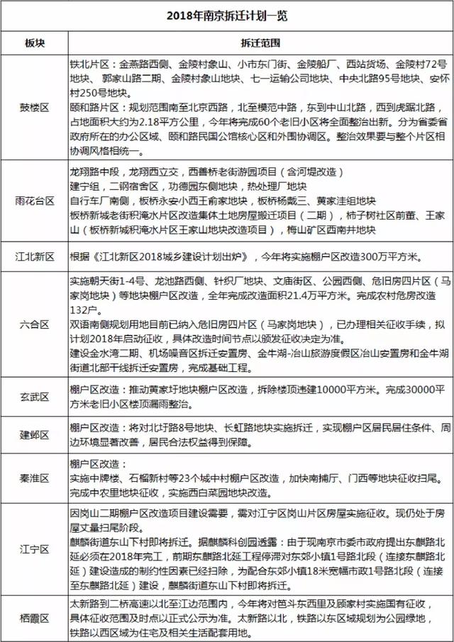
2018年南京拆迁计划一览▼

江北新区
依据《2018年江北新区直管区安居保障建设计划表》:
拆迁范围1:

1、泰山街道2018年计划棚户区改造项目有:浦泗路西延环境综合整治(104国道拓宽)项目;桥北城中村项目;南京北站片区项目;东门2号地改造项目;东门4号地改造项目;东门6号地改造项目;小柳4组城中村项目;保健村项目;码头社区地块项目。
按计划已启动浦泗路西延环境综合整治(104国道拓宽)项目、桥北城中村项目、南京北站片区项目、东门2号地改造项目、东门4号地改造项目、东门6号地改造项目、小柳4组城中村项目,开展保健村项目和码头社区地块项目前期调查。据官方发布的最新拆迁动态显示截至8月16日,改造一期(东门6号地)已有18户交房,25户签订征迁协议。南京北站枢纽经济区环境整治一期北站项目也已启动,涉拆面积 45 万平方米。
拆迁范围2:

2、2018顶山街道棚改计划有:浦厂小学南侧项目、大新跃进大垅片区项目、定向河东侧1、2、4地块项目。目前浦厂小学南侧项目和大新跃进大垅片区项目已完成拆迁,定向河东侧1、2、4地块项目计划正在开展前期工作。
拆迁范围3:

3、保健村棚户区改造项目按计划2018年将开展保健村项目前期调查。
拆迁范围4:

4、山潘街改造项目一期、二期已列入2018-2019年棚户区改造计划
拆迁范围5:

六合区
2018年计划完成6个棚户区改造项目:改造计划一共6个项目,涉及具体9个地块,完成21.4万方棚户区改造。

拆迁范围:
1、实施朝天街1-4号、龙池路西侧、针织厂地块、文庙街区、公园西侧、危旧房四片区(马家岗地块)等地块棚户区改造,全年完成改造面积21.4万平方米。完成农村危房改造132户。其中朝天街西侧已于4月正式拆迁!
2、公园西侧已贴出公告,即将启动征收工作。

拆迁范围:
3、双语南侧规划用地目前已纳入危旧房四片区(马家岗地块),已办理相关征收手续,拟计划2018年启动征收,具体改造时间节点以颁发征收决定为准。
4、建设金水湾二期、机场噪音区拆迁安置房、金牛湖-冶山旅游度假区冶山安置房和金牛湖街道北部干线拆迁安置房,完成基础工程。
目前,大厂、桥北村、南京北站的拆迁工作都在顺利进行中,2020年前江北还有这些地方面临拆迁,一起来看看!
江北2016-2020年完整拆迁计划

大厂山潘村拆迁:2019年正式启动
苦等4年,大厂山潘村山潘街群里传来重磅消息:该区域拆迁工作将于2019年启动。
根据早先公告,山潘街(含十四村西巷)地块房屋危旧老化,基础设施配套不全,交通不便,治安和消防隐患大,居民生活环境差等问题,针对该地块问题进行旧城区改建并实施房屋征收工作。

征收范围:东至新华村,南浦商厦,南化新村、交通银行;南至毕洼路、水泥路;西至十村西巷,原南化五小地块;北至葛关路南侧居民楼南沿。
该地块占地面积约105735平方米,涉及大厂街道十村社区居民户约800户,征收房屋面积约90000平方米。
具体征收补偿方案如下▼


浦口东门6号地拆迁启动
江北新区棚户区改造一期(东门6号地)是江北新区棚改工作的重点征迁项目,项目位于江北新区泰山街道东门片区,东至平顶山,南至铁桥小区,西至泰西路。涉拆房屋建筑面积约3万平方米,居民98户,企业1家。

南京北站大拆迁:192户已经签约交房
自8月26日正式启动交房程序以来,南京北站枢纽经济区环境综合整治(一期)项目目前交房192户,签约192大户(301小户),拆迁工作正持续稳步推进中。

9月底,东门六号地拆迁补偿款开始发放,江北新区棚户区改造一期(东门6号地)作为江北新区棚改工作的重点征迁项目,项目位于江北新区泰山街道东门片区,东至平顶山,南至铁桥小区,西至泰西路。
涉拆房屋建筑面积约3万平方米,居民98户,企业1家。住户们都相当支持工作,对拆迁补偿方案都十分满意!
2018年11月12日上午8点,南京北站枢纽经济区环境整治项目指挥部门口老百姓们按序排队,南京北站项目发放了第二批拆迁补偿款!

拆迁户有序排队,等待领取拆迁补偿款
据悉,本批次发放涉及拆迁户197户,人员众多,为维持现场秩序,不出现意外情况,泰山街道提前制定计划,确保拆迁补偿款有序发放。
桥北村拆迁启动


又一批富豪即将诞生……
•END•
部分资料来源:南京区街一号







