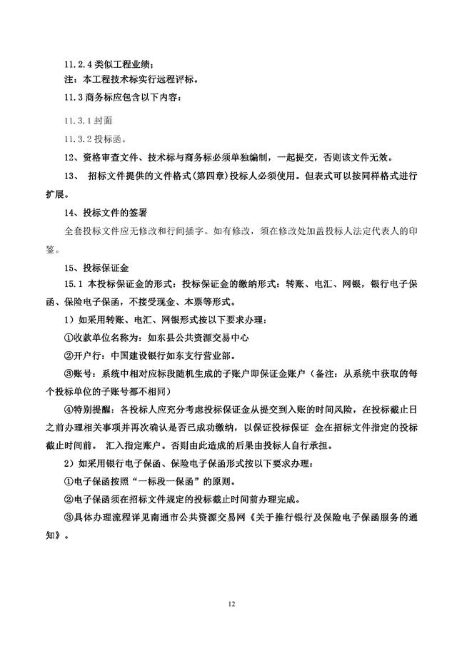
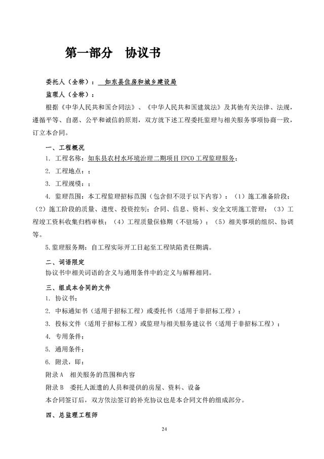
监理招标文件范本(220417农村水环境治理EPC工程监理招标文件(2022年)) 张子墨 2025-12-19 22:37:34 311 0 获取更多文件资料请点击 监理招标文件 << 一个完整的营销策划方案范文(如何做到一份完整的营销策划?) 您可以还会对下面的文章感兴趣: 监理招标文件范本 2018(工程监理工作交底样本,供大家参考) 监理招标文件的内容是什么(工程投标文件的具体内容有哪些?——西北国际项目管理) 监理招标文件的内容一般包括()(建筑工程的招标包括哪些内容?—西北国际项目管理) 工程监理招标文件(标准监理招标文件(2017版)) 监理招标文件的内容(监理工程师管理核心提分材料采购招标文件的编制,总监学霸笔记) 监理招标文件中什么是财务建议书的主要内容(干货来了!2021 年监理工程师《法规》各章重点内容记忆口诀) 监理招标文件主要内容(工程监理资料的组成) 监理招标文件不包括(监理工程师执业资格考试密卷:建设工程监理基本理论与相关法规20) 监理招标文件组成(工程设计招标文件包括哪些内容?—西北国际项目管理) 公路工程标准施工监理招标文件(国道108汉中至勉县公路改扩建工程施工监理招标公告) 相关文章 监理招标文件范本(220417农村水环境治理EPC工程监理招标文件(2022年)) 末代皇妃李玉琴讲述(末代皇妃李玉琴:被人们称为溥仪的“贵人”,听听她是怎么说的?) 独生子女证婚育证明怎么写(广西户籍夫妻办理《独生子女父母光荣证》所需材料及办理流程) 国科微电子股份有限公司(湖南国科微电子股份有限公司 关于股东减持股份比例超过1% 暨减持计划提前终止的公告) 未成年保护法动漫(未成年人保护法 这则动画给你讲一讲) 万达影视股票怎么样(信达证券:轻装上阵未来可期 维持万达电影(002739.SZ)“买入”评级) lol三月份幸运召唤师(LOL2019年3月幸运召唤师活动地址 LOL3月幸运召唤师几号上线) 壁仞科技很恐怖么(壁仞科技首款7nm芯片尚未流片,为何又获前AMD全球副总裁加盟?)