从今年的7月1日开始,国内三大运营商移动联通电信取消了国内流量漫游费用,提速降费又升级了新的台阶。而最近开始,三大运营商纷纷推出了不限量套餐,相信不少朋友已经使用或者在考虑办理相应的不限量套餐。虽说都是不限流量的套餐,三家运营商的具体套餐还是有着细微的差别,那么就跟大家一起看看,这几家的套餐哪家更合算。(各地的套餐可能有所不同,文中使用的资料都是基于北京地区的资费套餐)

移动的信号水平,网络覆盖范围,网络速度等等都是备受好评的,用户数量也是非常的多,根据移动公布的数据,2017年移动的盈利在1143亿元,远超过另外两家运营商。在不限量套餐方面,移动推出了任我用全国不限量套餐,目前的资费价格78元起。


资费:
移动推出的任我用全国不限量套餐一共分三个档位价格分别是88元,128元和238元,到2019年底之前办理的话,套餐定价在78元,98元和198元。
流量:
虽说是不限量套餐,但是套餐内还是有流量限制的,超出部分会限制速度。88元套餐内有10GB流量,128元20GB流量,238元40GB流量超出部分的速度会限制在1Mbps,理论的下载速度在128K/s,也就是可以发送微信消息,看看新闻,刷刷微博的水平了。
不过移动的任我用全国不限量套餐还可以叠加套餐外流量包,15元/3GB,在超出限额开始限速的时候,可以通过叠加流量包来恢复原有的网速。
通话:
有句玩笑话说,现在我们的手机,打电话是最不常用的功能了。确实,有了各种通讯社交软件之后,很多年轻朋友可能就很少打电话了,像我自己基本上就只剩快递和外卖需要打电话了。在移动的套餐中,88元档有50分钟通话,128元档150分钟通话,238元档700分钟通话,超出后价格是0.19元/分钟,相信大多数人都够用了。
其他:
在世界杯期间,移动的不限量套餐赠送咪咕世界杯畅享权益包,还可以选择免流量的服务。
联通联通是三大运营商中最先推出不限量套餐的,同时也推出了很多互联网套餐。联通的不限量套餐名字也很萌,叫做冰激凌套餐。

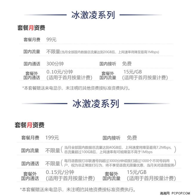
资费:
联通的冰激凌套餐有两个档位,分别是99元和199元(移动的不限量套餐优惠后的价格比这个便宜一块钱)。
流量:
联通的不限量套餐一样也采用超出限额限速的模式,99元套餐可以正常使用20GB流量,超出部分限速在1Mbps;而199元的套餐则是可以正常使用40GB流量,40GB之后限速7.2Mbps(理论速度大概是900K/s,实际速度还是可以看视频用的),超过100GB流量之后会限速到1Mbps。
通话:
联通的不限量套餐不仅是流量不限量,打电话也不限量,199元的套餐中包括不限量的国内通话(不过也有限制,在规定范围内才可以)。而99元的套餐有300分钟的通话时长,还是那句话,对于绝大多数朋友来说可能都够用了。
电信在4G领域电信也有着非常不错的表现,在提速降费之后,电信的不限量套餐也是越来越实惠。电信的天翼不限量套餐也可以通过网上商城或者线下营业厅进行办理。

资费:
电信的天翼不限量套餐也有两个档位,分别是99元和199元(三家是不是商量好的?)
流量:
电信的不限量套餐一样也采用超出限额限速的模式,99元套餐可以正常使用20GB流量,超出部分限速在1Mbps;而199元的套餐则是可以正常使用40GB流量,40GB之后限速到1Mbps。
通话:
最后还是来看看哪些“用不上的通话时长”,99元套餐包含300分钟通话,199元套餐包含1000分钟的通话时长。
偷换概念的不限量上边我们对比了三大运营商的不限量套餐之后我们可以看到,三家“就像商量好了一样”,从套餐的资费,不限流量限速的模式以及套餐内包含的通话时长等等都几乎一模一样。所以在如今手机几乎都支持全网通的情况下,挑选哪个套餐几乎只取决于你现在用的是哪个运营商的卡(直接换基础套餐即可)。

不过看起来“不限量套餐”是要加上引号的,用不限量改限速的方式“偷换概念”,限速到1Mbps之后的话,只能进行一些非常基本的微信消息了,可能是一朝回到GPRS时代的感觉。所以说是不限量套餐其实说白了还是只能使用套餐内限制的一定量套餐,除非你能忍受超慢的网速。
当然我们可以理解,从原本的套餐变成现在的“有限制”的不限量套餐已经有了不小的优惠,运营商几乎不可能将到手的利润再放出来的。限速不限量的套餐已经提供了前所未有的优惠力度,但是我还是期待着有一天能够真的有无限量的套餐。
其实还有很多其他的选择其实在几次的提速降费之后,衍生出了很多优惠的互联网套餐和日租卡的套餐,对于一些朋友来说,这样的套餐可能比运营商推出的不限量套餐更合适。
比如移动推出的移动王卡,18块月租,日租1元/GB,正常来说1GB够用的情况下每月相当于48块钱。
联通与腾讯推出的腾讯大王卡,19元月租,1元/GB,一个月49元。
电信与小米推出的的米粉卡也有日租卡,5元月费,1元/800M或者3元无限量,一个月也就35元。

另外这些日租卡套餐还有着不同的优惠,像是腾讯王卡已经有相当多的应用APP可以免流,移动王卡也有每个月30GB的视频定向流量,用手机看视频追剧都已经完全没问题了。
写在最后今天是跟大家对比了一下三家运营商的不限量套餐,除了通话之外,三家套餐的差距只在98到99的一块钱而已。这种“偷换概念”的不限量套餐,和各式各样的日租卡互联网套餐,根据自己的用途爱好挑选最适合自己的就好。随着技术的发展以及不断的改革,相信不久的将来真的既不限量又便宜的套餐总会和我们见面的。
本文编辑:王瑞
关注泡泡网,畅享科技生活。








