编辑导语:2020年因“疫”而变,中国互联网医疗行业更是如此。受新冠疫情影响,老百姓的健康意识被空前激发,接触智慧医疗的的进程也在显著提速。在后疫情时代的新赛道上,不论是以“药”起家、还是以“医”起家,国内的主流互联网医疗平台正在发展崛起的路上。本篇文章为我们带来了阿里健康与京东健康的竞品分析,一起来看。

1.1 分析背景及目的
近年来疫情原因,进出医院没那么方便也有一丝顾虑,互联网医疗app在这期间提供了很多的方便比如寻医问诊、开方买药、健康科普等。
阿里健康作为2014年问世的产品,其市值(截止2022年能月6日569.1亿港元收盘)被京东健康(1353亿港元)超越,2021年半年营收京东13634亿元也远高于阿里健康的93.6亿元。
同样以电商平台为依托的互联网医疗产品为什么有如此大的差距?哪些因素造成两者的差距?阿里健康产品有哪些需要改进地方?是本文的主要内容。
1.2 竞品选择
医鹿作为本文的主体,选择京东健康作为主要竞品,原因有:
- 作为电商平台的竞争对手,在健康赛道两家企业都已电商平台作为依托,背景相似市值营收全面超越更容易对比出两者差异的点。
- 京东健康作为2020年新晋产品,新品有更多可参考的创新点。

数据来源-七麦数据
1.3 企业发展历程和产品迭代历程
阿里健康
1.3.1 企业发展历程
阿里巴巴和京东几乎同时进入健康产业,阿里健康占领先机上线互联网医疗“阿里健康”,并率先上市。阿里健康发展分为三个阶段:
- 第一个阶段为进入健康产业并推出移动产品。
- 第二个阶段为成长阶段,在此阶段阿里健康不断完善医药电商门类和提升送货服务质量,并不断的扩展服务项目。
- 第三个阶段为新的发展阶段,在此阶段阿里健康产业布局已经逐渐成熟,需要考虑的是如何调整管道平衡保证价值最大化,稳定市场份额。
(1)进入市场阶段
- 2014年1月23日,阿里巴巴集团联手云锋基金,对中信集团旗下中信二十一世纪有限公司进行总额1.7亿美元的战略投资,进入健康产业。
- 2014年7月上线扫描“中国药品电子监管码功能”查看药品信息,后正式改名“阿里健康”。
(2)成长阶段
- 2015年2月10日,阿里健康APP 2.0版本正式上线。新增预约挂号和加号功能,接入新浪“爱问医生”资源,在线问诊业务初具雏形。
- 2016年5月25日,百佳惠苏禾、德生堂、百草堂等65家连锁药店联合阿里健康,共同宣布成立“中国医药O2O先锋联盟”。
- 2016年6月份,阿里健康宣布上线追溯平台“码上放心”。
- 2018年8月,阿里健康宣布,联手东仁堂大药房、海王星辰健康药房、九洲大药房和天天好大药房等多家连锁药房,以及如家、君庭等连锁酒店合作伙伴,在杭州试水全链路打通的医药新零售。将在杭州上线24小时在线买药30分钟送药上门服务,夜间不打烊,1小时内送达。
- 2018年10月,阿里健康与饿了么蜂鸟联手,在天猫双11开启之际全面升级北京、广州、深圳、重庆、成都等20多个城市、数千家线下药店的药品配送能力。其中北京、广州、深圳将延续杭州7×24小时的全天候“急送药”服务。
(3)转型阶段
2020年9月,阿里健康App更名为“医鹿”。小鹿中医的加入,有望使阿里健康成为最完善的互联网中西医协同服务平台。

阿里健康企业发展历程
京东健康
京东健康与阿里健康几乎同时进入医疗健康产业,后来者居上于2020年12月上市后市值超越阿里健康,当前市值1443亿港元高于阿里健康678.6亿元。
京东健康同样分为三个阶段:
- 第一阶段进入市场开展医药零售业务。
- 第二阶段获取资质,完善服务。
- 第三个阶段根据疫情需求,“京东健康”产品得以迅速升级,并上市占据互联网医疗产业市值第一。
(1)进入医药行业
作为继京东数科、京东物流之后,京东集团打造的第三只“潜力股”,京东健康向前走的每一步都深受市场关注和期待。
- 2014年,医疗健康业务作为京东集团独立的业务类目运营。
- 2016年,“京东大药房”上线,京东集团正式进入医药行业。
(2)成长阶段
- 2018 年 3 月银川京东互联网医院获得医疗机构执业许可证,公司可向在线问诊和处方续签服务 的用户开具处方。
- 在公司健康业务发展以及国家政策利好等方向的推动下,公司于 2018 年 11 月 30 日在开曼群岛注册成立为获豁免有限公司,并作为当前业务(主要包括零售药房业务及互联网医院业务)的控股公司。
- 2019年,京东健康从京东集团分拆,开始独立运营,并于同年11月完成A轮超9亿美元融资。
(3)高速发展阶段
- 进入2020年,京东健康迎来了新的发展阶段。
- 疫情抗击方面,京东健康开展防范物资保障、免费在线问诊、科学用药指导等举措和服务,累计服务超过1000万人次,为抗击疫情做出了突出贡献;
- 京东健康独立“APP”、“京东家医”相继上线,而在互联网医疗端,心脏中心、精神心理中心、中医院、呼吸中心、耳鼻喉中心等一批专科中心相继落地,充分满足了用户的个性化需求,进一步深化了“互联网+医疗”服务;
- 2020年8月,京东健康完成B轮融资,融资金额超9亿美元,2020年12月京东健康正式登陆香港联交所,从独立运营到上市,京东健康仅用了接近一年多的时间,成长速度惊人。

京东健康企业发展历程
1.3.2 医鹿app和京东健康app迭代时间轴

阿里健康app以购药及电子监管码为初期卖点,在2.0.0版本完善自助购药的同时上线“图文咨询”“预约挂号”“医生加号”等互联网医疗服务项目,直到3.5.0版本上线“云上医院”视频咨询服务,“阿里健康”app逐步形成集医疗服务和医药电商为一体的产品。
但在3.5.0版本后直到2020年8月5.0版本升级为医鹿app的4年时间内,都以优化体验为主产品发展处于停滞状态。
5.0版本后更名为“医鹿”由于疫情需求扩大上线义诊、核酸检测、疫苗预约等服务。

京东健康app随着疫情开始迅速上线,在疫情环境下用户防疫物资购买需求剧增。1.0版本上线购药业务并积极扩种商城品类,打出“全天问医生,买药不出门”的产品口号。
2.0版本针对疫情期间就医资源紧张,上线“京东家医”业务和“按方抓中药”业务。
2.3.16版本上线绑定智能设备功能,为用户建立健康档案,自此产品业务趋于成熟形成就诊前健康科普,就诊中挂号、问诊购药,就诊后形成健康档案检测身体健康形成健康管理。
小结:阿里健康和京东健康发展过程相似,凭借电商平台的优势,以医药电商业务进入市场,再从医药电商到医疗服务项目资源倾斜,逐渐强化产品医疗服务属性,将产品和线下机构结合,力求用户在平台内完成购药、问诊、预约、健康管理的服务闭环。
医鹿app和京东健康app在疫情期间更新频繁,疫情导致互联网医疗需求量激增,是一波抓住用户的好机会,而产品迭代后的产品质量也很大程度上决定了用户的去留。
1.4 产品定位

1.5 阿里健康VS京东健康商业模式
(1)中国互联网+医疗产业链分析

图片来源-艾瑞数据
互联网+医院,以医院的院中服务为中心如在线预约挂号,在线问诊、复诊开方,向院前如预防指导、院后如送药到家等服务不断延伸;
医疗信息化。通过结合AI大数据大临床决策提做更加有力的支特;
医药电商,主要以B2C。O2O、B2B三种方式运营,为用提供提供医药品、医疗器械、保健品等。
医疗健康险,为用户病后医疗活动提供费用,并反过来用得到的大数据支持健康险的制定;
医疗智能硬件,整合第三方健康应用数据,支持医疗机构接收或传输用户数据,建设成为健康预防与监测平台;
(2)阿里健康商业模式和业务结构
阿里健康凭借阿里巴巴集团在电子商务、互联网金融、物流、大数据和云计算等领域的优势,阿里健康以用户为核心,全渠道推进医药电商及新零售业务,并为大健康行业提供线上线下一体化的全面解决方案,以期对现有社会医药健康资源实现跨区域的共享配置,同时在保障专业安全的基础上,大幅提高患者就医购药的便捷性,满足消费者对健康生活方式的追求。
目前,阿里健康开展的业务主要集中在医药电商及新零售、互联网医疗、消费医疗、智慧医疗等领域。

图片来源-mob研究院
- 医药电商:通过三种经营途径为用户提供药品、保健品和医疗器械等商品。
- 平台自营阿里健康大药房出售药品赚取利润,天猫医药馆通过吸引供应商、零售商在平台开店的方式提供医药品,以及020先锋联盟联合线下药店完整快速送货。
- 互联网网医疗:为C端用户提供疫苗、体检和挂号等预约服务,以及线上图文问诊和电话问诊服务,并医知鹿健康百科为用户提供健康科普内容。
- 智慧医疗:通过对用户上传的文本、影像、语音、生理信号等内容进行智能识别,完整初诊及开方。
- 消费医疗:通过平台将用户和机构进行链接,为用户提供医美、口腔、体检、疫苗等医疗健康项目的预约和付费服务。
- 产品追溯业务:码上放心平台,全链路追溯系统不断完善,现已构筑强大护城河.
(3)京东健康商业模式与业务结构
京东健康主营业务分为零售药房业务与在线医疗健康服务业务。公司通过两个业务协同发展,致 力于打造以医药及健康产品供应为核心,医疗服务为抓手,数字驱动的用户全生命周期全场景的健康管理平台。京东健康通过建立医疗健康产品和服务端、全渠道的体系,重新定义用户管理个人健康的方式。

图片来源-mob研究院
零售药房业务通过自营、线上平台和全渠道布局三种模式运营:
- 自营业务主要通过京东大药房经营。用户可以通过网站及APP访问京东大药房。另外,京东健康还通过自营模式直接运营了一些线下药房。
- 线上平台提供了一些京东大药房不提供的长尾产品,作为平台产品选择的补充。
- 全渠道布局是一项基于位置的服务,用户在平台上向最近的药房下单后,药房接收订单并准备产品,京东健康负责配送(医药O2O模式)。
- 自营、线上平台和全渠道布局相互之间可以产生协同效应,满足用户对多样化的产品选择和灵活的快递送达时间的需求。
- 在线医疗健康服务包括互联网医院服务和消费医疗健康服务,提供在线问诊、慢病管理、家庭医生及预约服务。
小结:就商业模式而言,阿里健康和京东健康的商业模式都是以在线药房为主,拥有自营药房以及合作的线下药房资源。基本业务都包含了医药电商、互联网医疗、智慧医疗、消费医疗,覆盖了从病前预防、病后挂号问诊开方、病后管理和日常健康管理等方面。
现阶段形成了服务质量的比拼,包括送药速度、在线问诊的回复速度、问诊质量等。购药多为刚需,送药速度一定程度代表了产品的可信任度,在送药服务方向自建物流的京东健康更占优势,因此京东健康后来居上其发展潜力更被看好。
二、市场分析2.1 市场规模
预计2021年中国移动医疗用户规模将达到7亿。

互联网医疗用户规模
目前我国从事在线医疗行业相关业务的企业达1000多家,拥有专利超过1.3万个,而移动医疗是移动互联网在医疗行业的新应用。随着互联网普及程度提升以及移动支付、远程视频等工具发展,移动医疗推广速度较快,覆盖用户类型更为广泛。
2020年中国移动医疗用户规模达到6.5亿人。在2020 年新冠疫情影响下,居民对于医药电商、互联网医疗平台使用需求进一步提升,推动用户规模快速增长。预计2021年将达到7亿。
2020年互联网医疗市场规模超900亿元。

互联网医疗市场规模
2020年互联网医疗市场规模超900亿元。疫情的出现,让移动医疗市场”流量井喷”,线上问诊成为防疫期间患者获得医疗服务的主要方式。
疫情期间行业新的监管政策出台,明显放宽了对互联网+医疗的限制,且打通了医保、支付等多处关就环节。国家2020年把互联网医疗服务正式纳入医保,加速了互联网医疗市场迅速爆发;随着用户逐渐养成移动端获取医疗服务的习惯,未来互联网医疗、医药电商的市场规模将持续增长。
2.2 营收占比
阿里健康半年营收93.6亿元,医疗健康及数字化服务业务营收2.28亿元
根据阿里健康2021年半年财报数据,截止2021年9月30日半年营收共计93.6亿元,同比增长30.7%,毛利18.7亿元。同时,阿里健康中期业绩由盈转亏,亏损2.3亿元人民币。主要营收分为以下三类:
- 医药自营业务:营收81.19亿元,同比增长34.5%,占总营收的 86.8%。
- 医药电商平台业务(天猫医药平台):营收10.10亿元,同比增长9.2%,约占总营收的10.8%。主要经营包括处方药、非处方药(OTC)药品、保健滋补品、 医疗器械、隐形眼镜等众多健康相关品类的商品。
- 医疗健康及数字化服务业务:营收2.28亿元,同比+13.9%,占总营收的2.4%。阿里健康将医疗健康服务业务以及数字基建业务重新组合为医疗健康及数字化服务业务,包括在线问诊、疫苗、核酸检测、口腔等业务,而这也是医鹿app的主要营收贡献。

数据来源-阿里健康财报
京东健康2021半年营收136.4亿元,其中平台服务广告及其他服务营收18.76亿元。
根据京东健康2021期中财报数据半年营收136.4亿元,同比+55.4%,毛利33.07亿元,亏损4.54亿元,总收入的增长主要是由于销售医药和健康产品所得商品收入。
- 医药和健康产品:营收118亿元,同比+52.9%,占总营收的86%。
- 平台广告及其他服务:营收18.76亿元,同比增长73%,占总营收的14%。
服务收入的增长主要是由于数字化营销服务费增加。具体包括平台上的广告数量增加和在线平台的第三方商家的销量及数量增加,进而佣金及平台使用费增加。

数据来源-京东健康财报
2.3 APP下载量医鹿日均20000+高于京东健康2000+
根据七麦数据app store 数据统计,医鹿app近30日均下载量23274次远高于京东健康的3035次,从下载曲线来看京东健康日均下载量更加稳定,而医鹿在营销活动的加持下下载量高于京东健康但起伏较大。

图片来源-七麦数据

图片来源-七麦数据
小结:整体来看,各家收入主要来源于自营医药收入,其中阿里健康、京东健康医药自营占比超过80%以上,医疗服务营收占比均低于15%。
而两者对比阿里健康的平台合作商家更多,活跃用户量也更多,app下载量医鹿日均2.3万远高于京东健康的0.3万。阿里健康财报显示截止至2021年9月30日医鹿app签约提供在线健康咨询服务的职业医师、职业药师和营养师合计近14万人,月活超过200万,日均咨询量已超过25万次高于京东健康的16万次/日。
基于平台优势淘宝、天猫、支付宝、医鹿app的不同角度引流,阿里健康年活跃用户量更高优势扩大,但营收2.28亿不及京东健康的18.76亿暴露出用户转化率的问题。

从营收贡献占比来看,无论是阿里健康,抑或是京东健康,在线药房无疑贡献了最多的营业收入超过86%,但还都处于亏损状态。在医药电商的毛利率基本维持20%-25%。因此,在线药房是最佳的引流业务,初步培养消费者在线医疗的习惯,依靠在线咨询、疾病管理等业务增厚其利润,实现健康发展。
三、用户分析3.1 用户画像
我国移动医疗用户∶女性用户占比更高,31-40岁用户超6成。

移动医疗性别和年龄分布
根据比达咨询数据显示2021年第1季度中国移动医疗用户性别分布中,女性用户居多,占比54.7%;男性用户占比45.3%。女性用户对于移动医疗的需求比男性要高。女性更多的医疗咨询,男性多用户医疗保健药品和医疗器材的购买。
2021年第1季度中国移动医疗用户年龄分布中,36-40岁的用户占比最高,占比为31.2%;31-35岁的用户占比30.5%;25-30岁的占比19.6%。36-40岁此范围内特点已进入社会工作、多为已婚人士且生育子女,需要对更多人的健康负责。
我国移动医疗用户∶一线新一线城市用户占比近7成,北京居首位

移动医疗用户区域分布图
2021年第1季度,我国移动医疗用户区域分布中,一线城市占比为29.5%;新一线城市占比最高,占比为38.6%;二线城市占比19.7%。
2021年第1季度,我国移动医疗用户城市分布中,北京占比最高,为10.6%;上海位列第二,占比达7.9%;成都以7.0%位列第三。
经济发达且教育资源丰富的地区,用户有更强的接受能力和较高经济支出。
3.2 用户使用场景

- 基础需求:线上问诊咨询,购卖药品正规且有保障.
- 期望需求:专家问诊,能开处方,购药高效送货速度快。
- 兴奋需求:专家24小时在线,随时问诊,为病人开具处方,处方疗效好见效快,并提供复诊直至康复。
小结:两者都能够满足用户的基础需求,即在线咨询和购药。而鉴于在线问诊条件有限,没有线下医院多方面的检查结果,医生无法获取足够的信息佐证诊断,导致在线初诊不具备可靠性,限制服务的发展。
四、产品对比4.1 产品结构

医鹿产品信息结构图

京东健康产品信息结构图
产品结构图中可以看出两者在医药电商、健康科普等业务的资源占比的比重有着不同的考量,对业务模块的层级分布也有不同之处。
医鹿app在“首页”业务都以医疗服务和疫苗服务为主,同为第一层级的“问医”用于线上问诊,给予医疗服务相当大的资源占比,而京东健康“首页”作为医疗服务为主的综合服务页面,同时“家庭医生”“商城”也处于第一层级。
医鹿app在第二层级都没能发现自营药店业务的身影,在营收结构和发展历程中是能清晰的发现,自营药店是阿里健康和京东健康产业布局的切入点,也是两者营收的重要占比而京东健康则毫不吝啬的将商城业务摆上第一层级位置更加明显,并主推家庭医生业务。
医鹿APP或许是想弱化电商业务强调产品的互联网医疗的服务属性,但产品结构层次不够明确。
4.2 功能对比

- 从阿里健康,京东健康从功能对比看来相似度非常高,两者的主要服务版块和科室设置几乎一致,并且都包含中医科室。
- 问诊方式上医鹿app目前在线问诊包括两种问诊方式:“图文问诊”和“电话问诊”,而京东健康app在线问诊方式更多包括:“图文问诊”、“电话问诊”、“视频问诊”、“专家团队”、“私人医生”五种问诊选择,用户可以根据自己的情况进行选择,在多种选择的情况下京东健康app无疑能够满足更广泛的用户需求。
- 京东健康app中还包含中医院的“按方抓药”“代煎中药”等业务,极大地方便了对中医、中药有需求的用户,同时京东健康的“药急送”功能对于有急用药品需求的用户来说有巨大的吸引力。
- 而在运营活动和母婴服务医鹿app则更全面。运营活动方式更多更有趣,包括产品“0元试用”、“打卡”“步数换金币”“健康任务”等,获取的金币可以用来换区商品来吸引用户参与,提高月活的同时增加留存。在母婴健康方面除“育儿百科”外医鹿app还设计了“用药助手”“身高预测”“益智游戏”等功能辅助宝妈。
整体看来医鹿app在互联网医疗服务方面稍显不足。
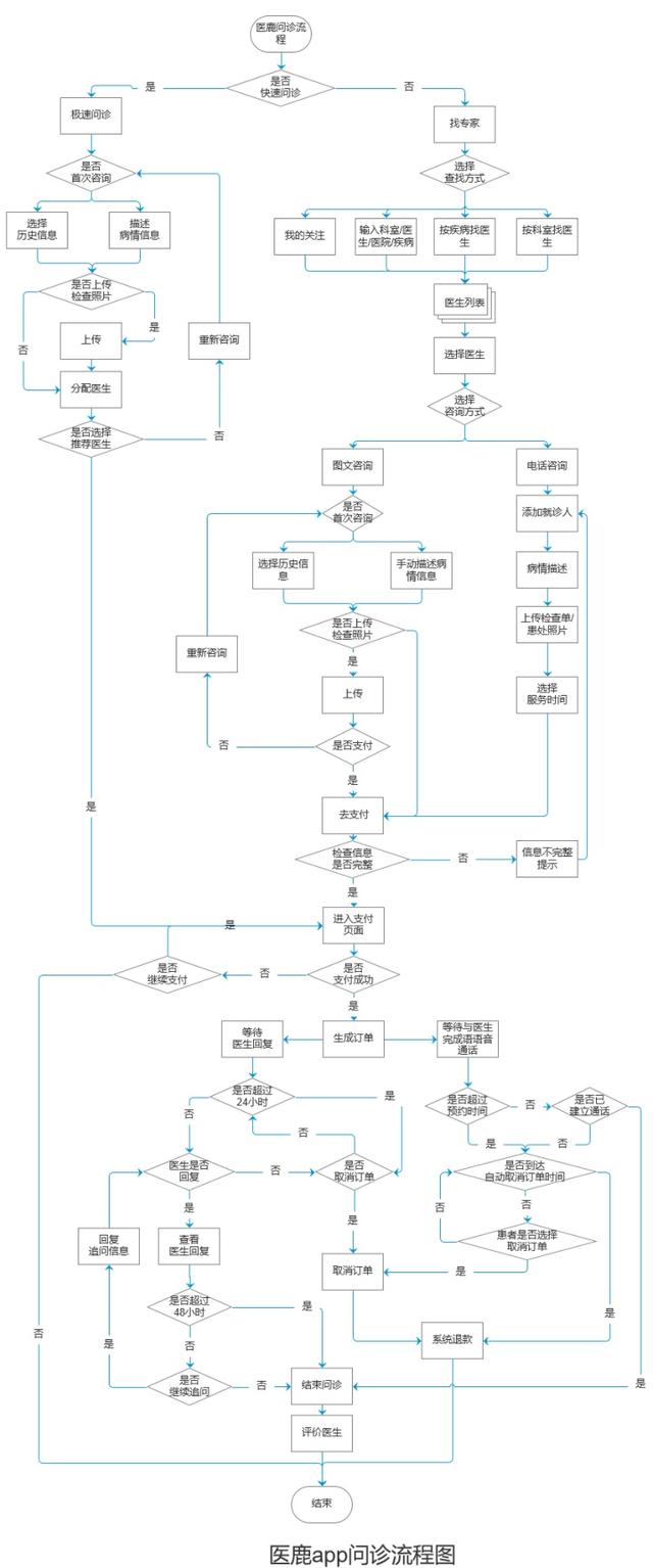
4.3 核心功能问诊流程
医鹿app简化问诊流程

京东健康app简化问诊流程

- 在极速问诊、图文问诊和电话问诊流程方面两者大同小异。选择极速问诊首先通过“AI助手”收集用户病情信息,根据关键字进行分诊并确定对应的科室,再由用户选择系统推荐的问诊方式付费进行问诊,咨询方式包括图文、电话问诊等。
- 图文问诊和电话问诊需先确定问诊医生,再收集用户病情信息。用户选择咨询时间并付费后生成订单等待与医生建立语音或视频通信,24小时内未得到回复可取消订单。
- 京东推出的家庭医生则是周期付费业务,用户可以选择7天、15天或30天(由医生设置)作为一个服务周期进行付费,在服务有效期内可以不限次数随时进行咨询,服务到期后可续约继续该服务。
对比两者问诊流程除京东健康有较多的问诊方式选择外,对于“图文问诊”和“电话问诊”两者流程几乎一致。
4.4 页面布局对比
(1)完整首页对比
从页面美观和布局的规范程度来说,京东健康更符合视觉设计的一致性原则和亲密原则。

- 亲密原则将相关的项目组合在一起,使他们物理位置相互靠近,这样一来相关的项将被看做凝聚为一体的一个组,而不是彼此无关的片段。根本目的是实现组织性。将同类型的内容放在一起,功能有所分别,但在某个程度上又能满足用户同样的需求。
- 重复原则则要求产品内的元素如字体、颜色、符合、空间关系、版式等一致性。
- 完整首页内分布图中可以看到,京东健康app自1号2号功能模块一下的部分除4号广告版块以外的模块,标题处于左上角相关联的内容都在版块内部,无零散单元,整个页面更加规范整齐。业务版块划分明确,同时布局搭配更为合理,从顶部的主要业务开始到底部健康资讯,健康资讯版块根据用户兴趣提供浏览内容。
- 医鹿app则过于碎片化。5号6号版块同为疫情内容被分割为两块,7号同城育儿群和8号医美体验官与10号同城医美群版块的福利和社区性质同属于9号的福利中心版块,但是7、8、10号版块都零散的排列于福利中心版块之外,页面分割过于细碎且显得凌乱。
- 且页面到最近直播后内容结束,没有设置健康科普或其他内容,在这一点医鹿对于页面空间的利用非常差,医鹿app的功能分布中有“育儿百科”和“成长周刊”等科普内容,完全可以利用首位底部展示。
(2)首页对比


- 医鹿app底部导航包括“首页”、““问医””、“消息”、“我的”。京东健康app首页底部导航包括“首页”、“家庭医生”、“商城”、“消息”、“我的”。京东健康将营收占比最大的自营药房放在了底部导航,而医鹿选择降低自营的层级,置于顶部小功能宫格中。
- 医鹿app在顶部的在小宫格功能不支持用户个性化编辑,不能将常用功能放到第一页面,导致用户在寻找和使用常用功能时不便利。分析不能编辑的原因在于“自营药房”放到了小宫格第五的位置,作为营收的重要业务需要有一定的曝光度,如果可编辑可能会被用户放置于第二页,自营药店的曝光度将进一步降低。
- 医鹿app小功能没有明确的分类,是健康知识科普?还是优惠活动?或者在线医疗服务?在没有明确划分的情况下,众多功能杂乱的放在一起会导致用户学习和使用成本提高,而京东健康app每页显示10个,并且可以通过点击“更多服务”查找全部功能和编辑常用功能,给予用户极大地便利。
(3)问诊页面对比

- 两者都提供了通过疾病找医生功能,为用户提供常见病标签,点击即可进入问诊页面。方便用户可以在不熟悉疾病对应的科室的情况下快速找到对应的问诊医生。
- 不同之处在于医鹿app除常见病外,提供搜索全部疾病功能。优势在于用户可以自行根据病症找医生,不足点在于疾病数量庞大导致从全部疾病中查找方式过于低效且可能出现无对应医生的窘境。
- 医鹿app按科室找医生版块推荐部分科室,用户问诊疾病不在推荐科室可以点击全部科室查找医生。此设计增加了用户的操作步骤,完全可以当前页面内显示全部科室,如用户需要查找细分科室可点击全部科室减少不必要操作。
- 京东app则在当前页面显示全部科室。并且设计名医专区版块,为有用户推荐各医院和科室类的优秀医生。

同时首页的“找专家”和底部导航“问医”页面功能高度重合,都是可以通过搜索、按科室进行在线问诊功能的页面,占用过多的资源。
但令人不解的是“问医”页面中将“按疾病找医生”功能去掉,要知道存在这样的用户即知道自己哪里不舒服但不知道该去看哪个科室的医生。
因此此功能机具实用性,去掉这个功能意味着如果用户在“问医”页面无法通过点击常见病症直达医生列表,而通过“搜索”和“按科室找医生”都不如“按疾病找医生”的方式简单快捷。如果用户想通过“按疾病找医生”要么在搜索条中输入疾病名称要么返回“首页”中点击“找专家”,两个页面的不一致性造成了用户的使用成本的增加。
(4)我的页面对比

“我的”页面功能排版方式上医鹿选择列表式,而京东健康和平安健康选择矩阵式,两种不同的展现方式在于在同样大小的页面范围内矩阵式能够显示更多的功能图标。
京东健康app对功能分组页更加明确,让用户在需要的时候更容易寻找。
(5)健康档案对比

医鹿app健康档案对比京东健康的健康档案信息非常简单,包含个人信息以及就近记录、疫苗接种信息。而京东健康app的健康当心信息更加全面,可以通过连接智能设备上传血压、血糖等信息检测身体状况同时结合体检报告、就医记录和生活方式对用户的身体健康做出评估和总结,真正的形成管家式服务。
小结:综合来看医鹿app产品设计方面稍显欠缺。
整体来看自营药店的层级安排不合理,入口的位置安排过于隐蔽,降低了自营药房在产品使用过程中的曝光度,虽然可以通过培养用户的使用习惯的方式让 用户适应,但对新用户来说不友好。
同时首页的“找专家”和底部导航“问医”页面功能高度重合,但又缺乏一致性,用户不得不选择其他查找方式或切换页面,这势必会造成用户使用成本的增加,在占用过多的页面资源的同时又造成了用户使用成本的增加,这样的设计显然是不太合理。
其次诸如根据用户个性化编辑常用功能设计和部分页面排版方式的选择可以看出医鹿app目前在细节设计上暴露出不足之处。
五、总结

去年10月监管政策加强病历、处方、药品监管以及AI代替医生开方等乱象的约束,实际上在线医疗行业尚属于起步阶段和探索发展阶段,还有巨大的成长空间。
目前来看,在线问诊、诊前健康管理和诊后慢病管理、消费医疗健康服务发展方向相对明确,未来丰富产品品类、提供全场景、全生命周期的优质服务或为互联网医疗平台发展方向之一。但受制于远程检查技术的不完善,在线问诊的诊断结果缺乏可靠性,当前在线问诊实际上更多的是“咨询”,患者仍需依赖于线下场景完成病情确诊,平台与机构形成线上与线下的联动是目前互联网医疗的发展趋势。
阿里健康和京东健康各自进行布局,在药品种类和医疗资源不相伯仲的情况下,相信最终会形成服务质量和平台产品的比拼,届时获取用户信任的产品将率先达到“一站式”或“管家式”的发展目标。
本文由 @Muggle 原创发布于人人都是产品经理,未经作者许可,禁止转载。
题图来自Unsplash,基于CC0协议








